Añadir otro atajo de teclado equivalente al .
-
enriquemop
- Mensajes: 99
- Registrado: Lun Nov 17, 2014 5:05 pm
- Nombre: enriquemop
Añadir otro atajo de teclado equivalente al .
Ando constantemente dándole al . del teclado para acercar la vista en el objeto que tengo seleccionado y me acaba resultando incómodo tener que levantar la mano del ratón y darle al punto del teclado.
Entonces quiero saber si es posible añadir un atajo de teclado equivalente a este punto, me refiero un atajo de teclado que haga lo mismo sin quitar la opción del . del teclado.
Un saludo
Entonces quiero saber si es posible añadir un atajo de teclado equivalente a este punto, me refiero un atajo de teclado que haga lo mismo sin quitar la opción del . del teclado.
Un saludo
Re: Añadir otro atajo de teclado equivalente al .
Si se puede.
Vas a User Preferences > INPUT
Y te voy a poner las imagenes que creo que es mas sencillo que explicarlo.
...
El que buscas en concreto se llama
view3d.view_selected
Y se trata de copiar ese texto (Ctrl+C)
luego ir al final de esa lista de 3D View y pinchar sobre ADD NEW para crear una nueva opción.
Esto te creará al final de la lista uno llamado NONE
Lo abres y PEGAS el texto del otro en la parte izquierda y luego CLIC y la tecla que quieras utilizar.
Pruebas que te funcione bien y cuando estes seguro de que ya lo tienes bien, te vas a la barra inferior de esa ventana y presionas SAVE USER SETTINGS para GUARDAR definitivamente esa nueva función.
Si te haces un lio al crear el nuevo valor, cierras blender sin guardar nada y así volverá a quedar como estaba.
Vas a User Preferences > INPUT
Y te voy a poner las imagenes que creo que es mas sencillo que explicarlo.
...
El que buscas en concreto se llama
view3d.view_selected
Y se trata de copiar ese texto (Ctrl+C)
luego ir al final de esa lista de 3D View y pinchar sobre ADD NEW para crear una nueva opción.
Esto te creará al final de la lista uno llamado NONE
Lo abres y PEGAS el texto del otro en la parte izquierda y luego CLIC y la tecla que quieras utilizar.
Pruebas que te funcione bien y cuando estes seguro de que ya lo tienes bien, te vas a la barra inferior de esa ventana y presionas SAVE USER SETTINGS para GUARDAR definitivamente esa nueva función.
Si te haces un lio al crear el nuevo valor, cierras blender sin guardar nada y así volverá a quedar como estaba.
Re: Añadir otro atajo de teclado equivalente al .
De todas formas no le veo el sentido a cambiar ese valor por otro que también tendrás que realizar en el teclado.. (creo que es lo mismo pinchar el CERO que pinchar la ZETA).
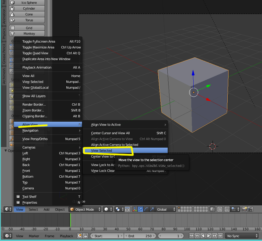
Si quieres seguir utilizando SOLO el ratón, tienes en VIEW la misma opción en..
View > Align View > View Selected
Si quieres seguir utilizando SOLO el ratón, tienes en VIEW la misma opción en..
View > Align View > View Selected
-
enriquemop
- Mensajes: 99
- Registrado: Lun Nov 17, 2014 5:05 pm
- Nombre: enriquemop
Re: Añadir otro atajo de teclado equivalente al .
Gracias Soliman!
Es por la costumbre, en 3Ds max usaba no se si la z o la x para enforcar al objeto que tenía seleccionado y me resultaba muy cómodo.
Es por la costumbre, en 3Ds max usaba no se si la z o la x para enforcar al objeto que tenía seleccionado y me resultaba muy cómodo.
Re: Añadir otro atajo de teclado equivalente al .
Esta parte no te la puedo confirmar, pues desconozco como funciona Maya o 3DSMax pero en Input hay una opción para cambira el preset de Blender a Maya o a 3dsMax
Lo que no se si funciona o que es lo que cambia.. (me parece que cambia lo de la selección con clic derecho, etc.).
Pero como digo, no le probado nunca.
Saludos
Lo que no se si funciona o que es lo que cambia.. (me parece que cambia lo de la selección con clic derecho, etc.).
Pero como digo, no le probado nunca.
Saludos
-
enriquemop
- Mensajes: 99
- Registrado: Lun Nov 17, 2014 5:05 pm
- Nombre: enriquemop
Re: Añadir otro atajo de teclado equivalente al .
Eso creo que lo probé en su día pero no me terminaba de convencer, había cosas en Blender que me gustaban mas como se manejaba que con max.
Al final he utilizado este botón que jamás lo había utilizado en blender y justo está donde mas cómodo me viene

Al final he utilizado este botón que jamás lo había utilizado en blender y justo está donde mas cómodo me viene
