Cortar un Plano con un cubo

Preguntas y respuestas generales a cerca de Blender 3D
Responder
rafaelabrada
Mensajes: 9
Registrado: Vie Sep 05, 2014 12:22 pm
Nombre: Rafael Labrada

Cortar un Plano con un cubo

Mensaje por rafaelabrada » Mié Sep 17, 2014 5:25 pm

Agradecería mucho saber cómo puedo cortar un plano con un cubo por citar un ejemplo. En otra palabrar abrir un "hollo" a una malla utilizando ya sea un cubo u otro objeto. sé que se hace utilizando el modificardo booleana, porque e probado a hacerlo con un cubo y una esfera pero no así con un plano y un cubo.

Avatar de Usuario
soliman
Mensajes: 5501
Registrado: Jue Sep 01, 2005 1:13 pm
Nombre: soliman
Contactar:

Re: Cortar un Plano con un cubo

Mensaje por soliman » Jue Sep 18, 2014 5:43 am

Cuando se trabaja con mallas sin volumen, el resultado de la booleana es diferente.
Si tu intencion es abrir un cuadrado en un plano, lo mejor es crear LOOPS y luego borrar la cara.
Los loops los puedes poner con Ctr+R (en modo edición) y luego borras la cara con X -Faces
Adjuntos
cuadrado1.jpg

Avatar de Usuario
soliman
Mensajes: 5501
Registrado: Jue Sep 01, 2005 1:13 pm
Nombre: soliman
Contactar:

Re: Cortar un Plano con un cubo

Mensaje por soliman » Jue Sep 18, 2014 5:49 am

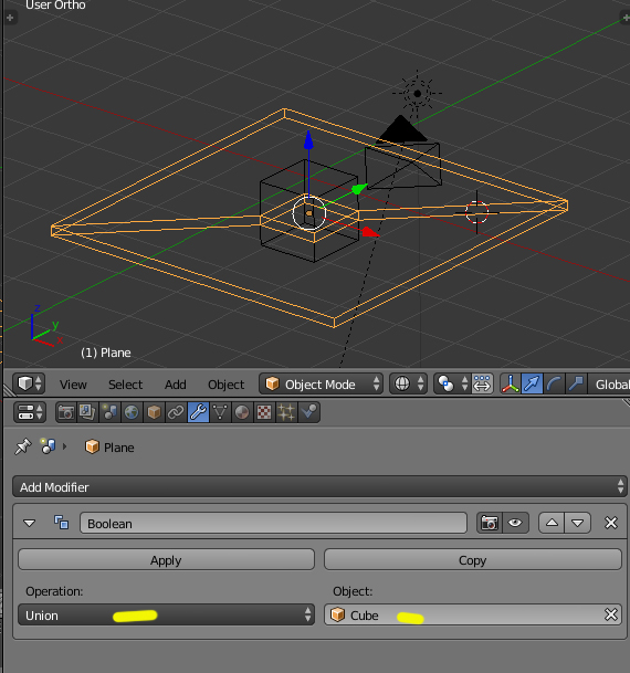
Si intentas hacer la booleana con un cubo sobre un plano sin volumen, lo que te va a crear es una imagen como la siguiente:
Si lo pones con DIFERENCE te saldrá como un cajón en la parte inferior y soi lo pones como UNION te saldrá el caón por encima.
Adjuntos
boolean1.jpg

Avatar de Usuario
soliman
Mensajes: 5501
Registrado: Jue Sep 01, 2005 1:13 pm
Nombre: soliman
Contactar:

Re: Cortar un Plano con un cubo

Mensaje por soliman » Jue Sep 18, 2014 5:51 am

Para que actue la booleana los dos objetos deben de tener volumen, por lo que si repites lo mismo pero en lugar de un plano, es un plano con volumen, SI te hará el hueco bien.
Adjuntos
boolean2.jpg

huron71
Mensajes: 300
Registrado: Mar Dic 03, 2013 6:07 am
Nombre:
Contactar:

Re: Cortar un Plano con un cubo

Mensaje por huron71 » Sab Sep 20, 2014 2:10 am

Hola, también puedes usar Knife Project (o cuchillo en español), para por ejemplo crear un agujero cuadrado sobre un plano. Mirate este enlace: http://wiki.blender.org/index.php/Doc:E ... _Subdivide

Un saludo.

Responder