¿Como crear una matriz polar?

Preguntas y respuestas generales a cerca de Blender 3D
Responder
huron71
Mensajes: 300
Registrado: Mar Dic 03, 2013 6:07 am
Nombre:
Contactar:

¿Como crear una matriz polar?

Mensaje por huron71 » Mar Jul 08, 2014 7:37 am

Hola, estoy intentando hacer una matriz polar como ejercicio previo a realizar esto mismo sobre el modelo del proyecto en si, más que nada para ver como funciona el array, pero no consigo que me salga ni siquiera siguiendo tutos en youtube. Adjunto una captura.

Yo lo que hago es crear un objeto (cubo), lo llevo a distancia x del centro de la matriz donde creo un empty, en modificadores, aplico un array y desactivo "relative offset" y activo "Object Offset" vinculado con el Empty y finalmente en rotation le pongo 60º al eje Z pero lo que sale para una matriz de tres objetos es lo que veis en la captura. A decir verdad, desde que instale por primera vez blender, nunca he conseguido hacer esto y no sé por qué.

¿Alguna idea? gracias y saludos.
Adjuntos
Sin título-1.png

Avatar de Usuario
soliman
Mensajes: 5501
Registrado: Jue Sep 01, 2005 1:13 pm
Nombre: soliman
Contactar:

Re: ¿Como crear una matriz polar?

Mensaje por soliman » Mar Jul 08, 2014 8:46 am

Lo primero que hay que tener en cuenta es que al modelar un objeto (aunque sea un cubo) no es lo mismo el hacerlo en Object Mode que en Edit Mode.
Digo esto, por que puede ser causa de error.
Para estar seguro, lo mejor en hacer en Object Mode un (aplicar escala y rotación) Ctrl+A > Rotation & Scale
Esto aplicara esos cambios que a lo mejor hemos hecho mal.
Lo seguno, es que cuando se utilizan rotaciones o movimiento de un objeto, estos se realizan desde el punto central (ORIGIN) del objeto, o donde lo tengamos puesto, pues al mover el objeto en modo edición, ese punto puede perderse y quedar en otro sitio que no es el original.
Este punto se puede cambiar o poner en el centro.
Para poner en el centro solo hay que ir a OBJECT > TRANSFORM > Origin a Geometry (colocar el punto central en el centro de la geometría).

Prueba con lo que te he comentado de aplicar las escalas y mientras miro de hacerte un video, donde se cambie el ORIGIN del objeto y se vea la diferencia.

Avatar de Usuario
soliman
Mensajes: 5501
Registrado: Jue Sep 01, 2005 1:13 pm
Nombre: soliman
Contactar:

Re: ¿Como crear una matriz polar?

Mensaje por soliman » Mar Jul 08, 2014 9:06 am


huron71
Mensajes: 300
Registrado: Mar Dic 03, 2013 6:07 am
Nombre:
Contactar:

Re: ¿Como crear una matriz polar?

Mensaje por huron71 » Mar Jul 08, 2014 9:28 am

Gracias Soliman por tu ayuda, pero en este momento estoy saturado, he intentado lo de la matriz polar (el array en blender), he intentado hacer el exagono con la bezier como me dijiste el otro dia (sin resultados) y el modelo tiene ya tanto poligonos que se me hace lento y pesado trabajar con el, así que lo voy a dejar un rato y luego me pongo otra vez por que ahora mismo estoy incluso harto de no saber hacer casi nada con blender. Así que voy a tomarme un cafelito y despejarme un poco.

Lo dicho, muchas gracias por tu ayuda y cuando lo retome en un rato volveré a probar y ya te comento.

Saludos.

Avatar de Usuario
soliman
Mensajes: 5501
Registrado: Jue Sep 01, 2005 1:13 pm
Nombre: soliman
Contactar:

Re: ¿Como crear una matriz polar?

Mensaje por soliman » Mar Jul 08, 2014 12:24 pm

Si subes un dibujo o explicas lo que buscas, miro a ver si hay otra forma de hacerlo más fácil.
Por lo que dices de exágono supongo que buscas un tubo exagonal con forma curva o circular?

Avatar de Usuario
soliman
Mensajes: 5501
Registrado: Jue Sep 01, 2005 1:13 pm
Nombre: soliman
Contactar:

Re: ¿Como crear una matriz polar?

Mensaje por soliman » Mar Jul 08, 2014 12:37 pm

Si es ese modelado puedes hacerlo facilmente con SPIN

huron71
Mensajes: 300
Registrado: Mar Dic 03, 2013 6:07 am
Nombre:
Contactar:

Re: ¿Como crear una matriz polar?

Mensaje por huron71 » Mar Jul 08, 2014 1:49 pm

Gracias Soliman, exactamente eso es lo que buscaba, no caí en la cuenta de spin, aunque siendo sincero, desconocía que pudiera usarlo para esto.
En mi opinion, el aprendizaje de blender se hace más complicado por el vasto repertorio de herramientas que posee y conocerlas todas tiene que ser años de practica, supongo. O eso, o tengo un mal dia.

Edito: He probado lo del SPIN en un documento nuevo y no me sale lo que a ti ni siguiendo el video. No entiendo nada.
[youtube]https://www.youtube.com/watch?v=IEa13K3jNqw[/youtube]
Saludos.

huron71
Mensajes: 300
Registrado: Mar Dic 03, 2013 6:07 am
Nombre:
Contactar:

Re: ¿Como crear una matriz polar?

Mensaje por huron71 » Mié Jul 09, 2014 5:12 am

Hola, retomando el tema de la matriz (array), he hecho dos videos uno en Rhinoceros y otro en Blender para que veais lo que quiero conseguir y lo facil que lo hace uno (rhino) y lo dificil que es hacerlo con el otro (blender), no sé por que se complican tanto pero bueno es otra historia.

En fin, lo que quiero es exactamente, lo que se ve en la captura de Rhinoceros pero no consigo hacerlo en Blender ¿que hago mal o como debo hacerlo?

[youtube]https://www.youtube.com/watch?v=AJQpPd0MeBI[/youtube]

Como puede verse, en blender a parte de no crearse la matriz con el centro como pivote, cada elemento que componen esta matriz o array, se inclina x grados y tampoco quiero eso.
Gracias y saludos.

Avatar de Usuario
soliman
Mensajes: 5501
Registrado: Jue Sep 01, 2005 1:13 pm
Nombre: soliman
Contactar:

Re: ¿Como crear una matriz polar?

Mensaje por soliman » Mié Jul 09, 2014 5:59 am

Casi.. lo tenías.
Se puede hacer. Subo un video.
Y a mitad pongo otra forma de hacerlo por duplifaces
Se trata de cear una forma con la cantidad de caras que necesitas. (He puesto 10 por el video que has subido)
Se selecciona primero el objto y son Shift presionado se selecciona la forma. Con los dos seleccionados se presiona Ctrl+P o sea, emparentar el objeto primero al segundo
Luego seleccionas el objeto segundo y activas la casilla de duplication > Duplifaces (duplicado por caras).
En el render, el objeto princilas y el segundo objeto no salen, solo lo hacen los duplicados.
Si una vez estás contento con el resultado puedes convertir los duplicados a reales con Shift+Ctrl+A


Esta parte de la rotación y aplicación de escala y rotación del objeto, es bastante compleja y necesitas conocer muy bien las coordenadas y como actúan.
Te lo digo por que hasta a mi me cuesta pillarle esas rotaciones y orientarlas a las normales del segundo objeto. Pero todo es cuestión de ir probando hasta que consigas la orientación que buscas.

huron71
Mensajes: 300
Registrado: Mar Dic 03, 2013 6:07 am
Nombre:
Contactar:

Re: ¿Como crear una matriz polar?

Mensaje por huron71 » Mié Jul 09, 2014 2:33 pm

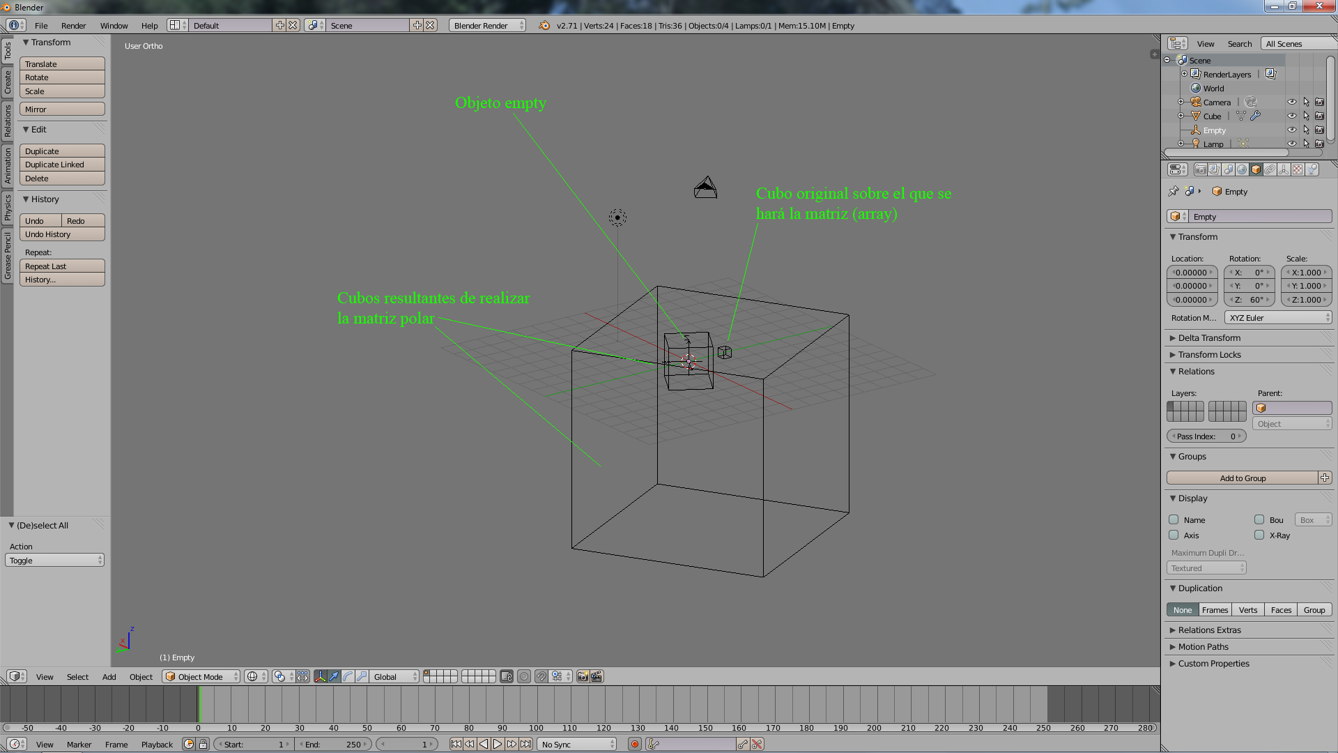
Supongo que el que la sigue... la consigue!

Por fin, conseguí hacer la matriz polar sin problemas de inclinacion de objetos ni nada (adjunto captura). Lo que hice fue situar el origen del objeto en el extremo (como hacias tu Soliman en uno de tus videos), luego poner el cursor 3D en el centro de coordenadas y luego aplicar el modificador array, pulsar Ctrl+A pulsar sobre scale, rotation y location y salió!

Ahora me pondre con lo de los tubos exagonales que tampoco me está resultando facil por simple que parezca.

Saludos y gracias por la ayuda.
Adjuntos
untitled.png

Responder