
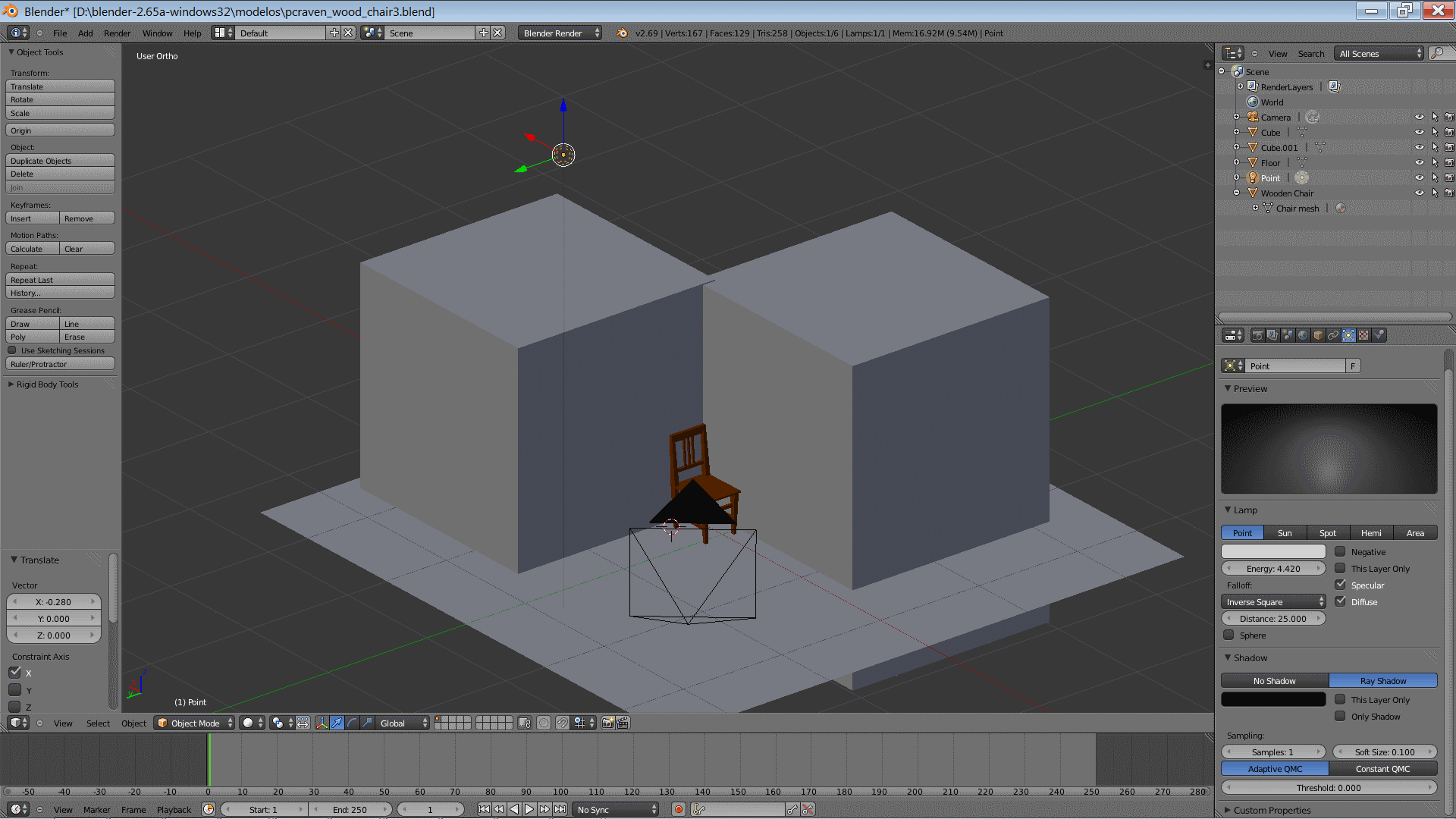
Me gustaria que al renderizar, la silla proyectara su sombra contra las paredes pero no hay sombra y no se que opcion tengo que activar para esto.

Pense que seria activando estas opciones pero no resulta.

Entonces, ¿cual es la opcion para proyectar sombras?.
Gracias como siempre.