direccionamiento relativo
-
pedrojateruel
- Mensajes: 25
- Registrado: Mié Feb 05, 2014 2:56 am
- Nombre:
direccionamiento relativo
buenos días. Mi pregunta es la siguiente:
Cuando inserto imágenes y cambio de ordenador, aunque sea el mismo pendrive, no aparecen las imágenes, ya que el pen cambia la letra de la unidad.
¿Hay alguna forma de hacer un direccionamiento relativo y no tener este problema?. Gracias.
Cuando inserto imágenes y cambio de ordenador, aunque sea el mismo pendrive, no aparecen las imágenes, ya que el pen cambia la letra de la unidad.
¿Hay alguna forma de hacer un direccionamiento relativo y no tener este problema?. Gracias.
Re: direccionamiento relativo
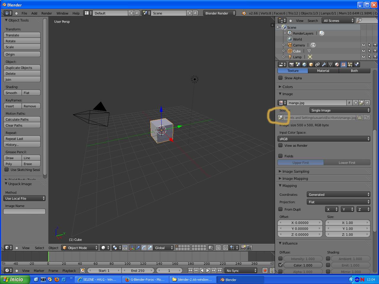
\"Empaquetando\" la textura de imagen se soluciona, así lo abras donde lo abras tendras tus texturas de imagen \"en su sitio\". :-o
- Adjuntos
-
- Sin título-1.jpg
- (483.86 KiB) No descargado aún
Soy un WIP permanente!!!... 
-
pedrojateruel
- Mensajes: 25
- Registrado: Mié Feb 05, 2014 2:56 am
- Nombre:
Re: direccionamiento relativo
muchísimas gracias. Justo lo que necesitaba.
-
pedrojateruel
- Mensajes: 25
- Registrado: Mié Feb 05, 2014 2:56 am
- Nombre:
Re: direccionamiento relativo
Tengo resuelto el problema para imágenes en texturas. El problema es que esa solución no me sirve para imágenes en nodos.
O al menos yo no veo cómo empaquetar texturas en nodos.
Gracias
O al menos yo no veo cómo empaquetar texturas en nodos.
Gracias
Re: direccionamiento relativo
Puedes empaquetar las texturas dentro del blend desde...
File > External Data > Pack all Into.blend
File > External Data > Pack all Into.blend
- Adjuntos
-
- Empaquetar.jpg
- (176.21 KiB) No descargado aún
-
pedrojateruel
- Mensajes: 25
- Registrado: Mié Feb 05, 2014 2:56 am
- Nombre:
Re: direccionamiento relativo
Muchísimas gracias . De verdad. Es increíble la velocidad con la q contestáis en este foro. Gracias