Nose a que le movi, ayuda
Nose a que le movi, ayuda
Lo que pasa es que antes podia usar la herramienta Proportional Editing Mode y referente a un vertice seleccionado presionando G aparecia un circulo al rededor del mouse y ahora cuando intento hacer lo mismo, la figura solamente se mueve como si estubiera Arrastrando, esta habilitado Proportional Editing Mode
Re: Nose a que le movi, ayuda
Hola renazone
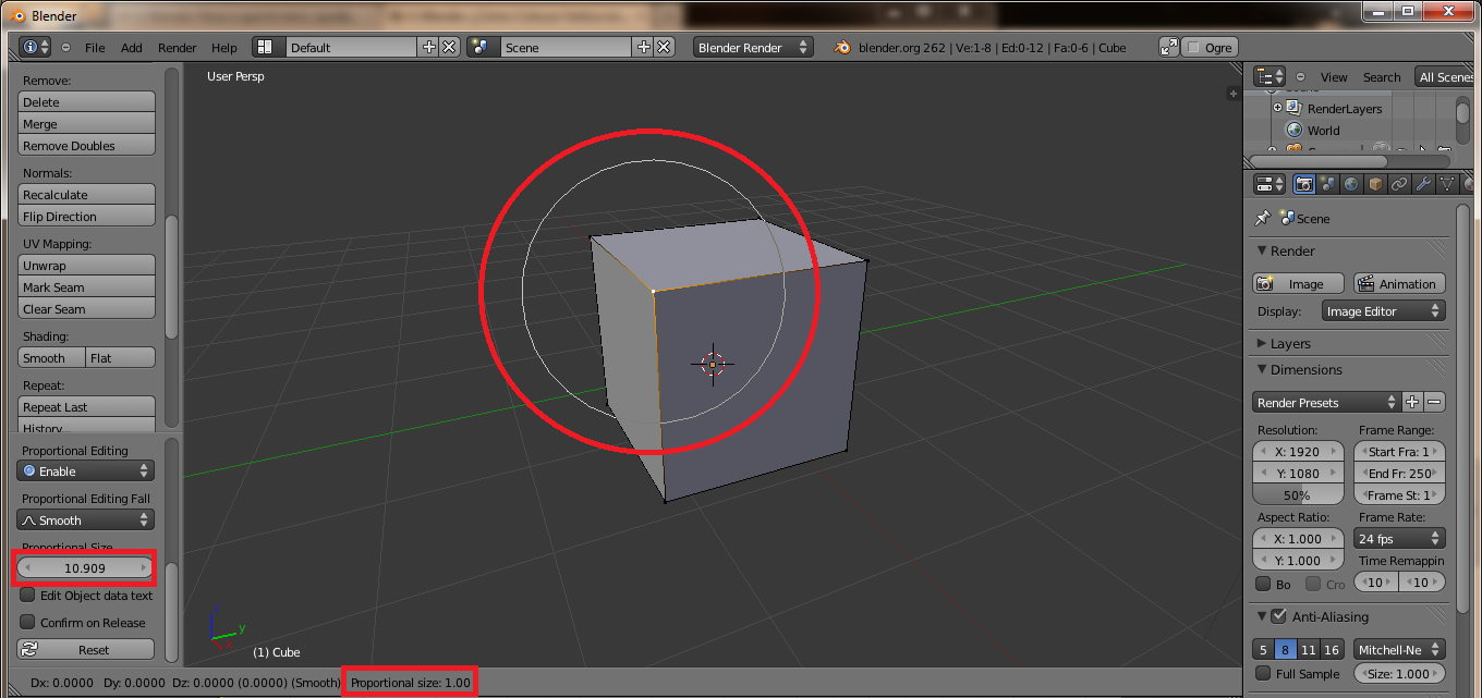
Fijate que cuando mueves un vertice en el menu de mano izquierda se activa un contenido o opciones de Proportional Editing:
-Fijate primero que cuando muevas un vertice que tamaño tiene tiene la circunferencia o rango del modificador, si no se ve puedes cambiar el tamaño con la rueda del mouse o en el menu en al opcion Proportional Size, fijate que cuando cambias el tamaño en la barra de estado te dice cuantas unidades cambia, a diferencia del menu que son relativas o generales.
Saludos
Fijate que cuando mueves un vertice en el menu de mano izquierda se activa un contenido o opciones de Proportional Editing:
-Fijate primero que cuando muevas un vertice que tamaño tiene tiene la circunferencia o rango del modificador, si no se ve puedes cambiar el tamaño con la rueda del mouse o en el menu en al opcion Proportional Size, fijate que cuando cambias el tamaño en la barra de estado te dice cuantas unidades cambia, a diferencia del menu que son relativas o generales.
Saludos
- Adjuntos
-
- Proportional.png
- (169.46 KiB) No descargado aún
Quieres saber que es un \"Pequeño Saltamontes\"
http://www.henciclopedia.org.uy/autores ... Morita.htm
http://www.henciclopedia.org.uy/autores ... Morita.htm
Asunto Arreglado
Gracias por la ayuda, hice lo que me dijiste y funciono perfectamente, solo presione las herramientas con la Tecla T y en Transformation cambie a Shrink/Fatten y se compuso, gracias. :-)