Comenzando en Blender

Preguntas y respuestas generales a cerca de Blender 3D
Responder
Daniela88
Mensajes: 2
Registrado: Lun Abr 09, 2012 5:19 am
Nombre:

Comenzando en Blender

Mensaje por Daniela88 » Lun Abr 09, 2012 5:54 am

Hola a tod@s soy nueva en esto del diseño en realidad me gusto mucho cuando vi un par de tutoriales en internet de blender y vi que había la posibilidad de abrir un archivo de makehuman en blender. pero este programa me trae un error y no me deja utilizarlo y por ende no puedo ejecutar un par de ideas que tengo y aun así con lo poco que se me ayudaría esto. este es el siguiente problema



lo e borrado una o otra vez y sigue en lo mismo si alguien me ayuda porfavor! que puedo hacer?

D4rB
Mensajes: 1048
Registrado: Mar Nov 16, 2010 12:46 pm
Nombre: .
Ubicación: México
Contactar:

Re: Comenzando en Blender

Mensaje por D4rB » Lun Abr 09, 2012 7:15 am

Qué versión de makehuman usas? Y que versión de sistema operativo?
Chat IRC de la comunidad g-blender
http://webchat.freenode.net/?channels=g-blender
canal #g-blender
Otra forma de estar en contacto con la comunidad

Daniela88
Mensajes: 2
Registrado: Lun Abr 09, 2012 5:19 am
Nombre:

Re: Comenzando en Blender

Mensaje por Daniela88 » Lun Abr 09, 2012 8:25 am

Uso Windows 7 Profesional uso Makehuman Alpha6 y Blender 2.62 por si las dudas

D4rB
Mensajes: 1048
Registrado: Mar Nov 16, 2010 12:46 pm
Nombre: .
Ubicación: México
Contactar:

Re: Comenzando en Blender

Mensaje por D4rB » Lun Abr 09, 2012 9:03 am

Navegando un poco por los foros de makehuman encontré un par de posts que hablan sobre problemas similares, recomiendan borrar todos los archivos .pyc
Te dejo el link al hilo del foro

http://www.makehuman.org/forum/viewtopi ... gic+number

Como nota aclaratoria, blender y MakeHuman no están relacionados ni son parte del mismo sistema, por lo tanto para las dudas de MH es probable que encuentres pocas respuestas aquí. Intenta en el foro de MH.
Chat IRC de la comunidad g-blender
http://webchat.freenode.net/?channels=g-blender
canal #g-blender
Otra forma de estar en contacto con la comunidad

Avatar de Usuario
Jquex
Mensajes: 213
Registrado: Mié May 11, 2011 10:55 am
Nombre: Jorge Quex
Ubicación: Guatemala

Re: Comenzando en Blender

Mensaje por Jquex » Lun Abr 09, 2012 12:12 pm

Quetal Daniela88 como vas? Pues mira yo tengo la misma versión del Make human y del Sistema Operativo, hasta el momento no me ha dado problema, podrias desinstalar el Makehuman, pero usa el program revounistaller, este localiza los archivos de registro en el sistema y los elimina durante la desinstalación, ya que puede que al desintalarlo tu te deje algun archivo en el registro y al volverlo a instalar este de de el problema!

Por lo que veo en la imagen, es que no te esta cargando ciertos objetos, tambien tendrias que ver si la hubicación en la que lo estas instalando es correcta, o que si durante la instalación te da algun tipo de problema y no te este desempacando todos los archivos!

otro posible problema es que si tu windows es de 64bit, yo uso la de 32bit por cuestiones de compatilbilidad, pero el makehuman no indica la compatibilidad con el de 64bit.

O trata de descargar nuevamente el makehuman, ya que podria tener algun error el que estas usando!

bueno espero que te haya sido de ayuda!

Mandalenitromandale
Mensajes: 12
Registrado: Lun Mar 05, 2012 9:38 pm
Nombre:

Re: Comenzando en Blender

Mensaje por Mandalenitromandale » Lun Abr 09, 2012 9:06 pm

Hola Daniela 88. Yo también padecí en carne propia tu problema y, por suerte, tiene solución. Lo que te recomiendo es muy sencillo:

1º Desinstalá el Blender y el Makehuman que tenés en la acutalidad.
2ª Instalá estas (y sólo estas) versiones:
BLENDER 2.56abeta
MAKEHUMAN 1 ALPHA 5.1

Aquí los links oficiales para encontrar las versiones que te sugiero:
Blender: http://download.blender.org/release/
Makehuman: http://code.google.com/p/makehuman/down ... e&can=2&q=

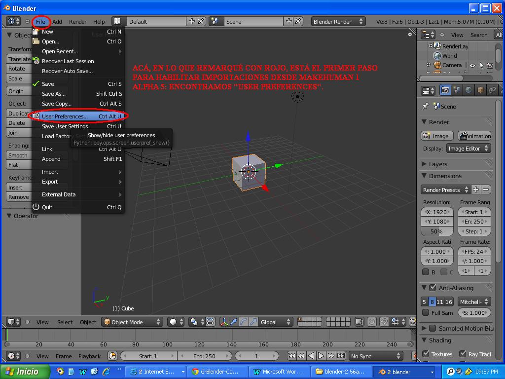
Estas dos versiones son perfectamente compatibles entre sí. Pero no basta únicamente con instalarlos. Una vez hecho eso, ejecutá Blender 2.56a, andá a “Files” > “User Preferences” > “Add-ons”. Ya aquí, buscá la opción de importar achivos de Makehuman (.mhx) y dale un tilde a la casilla para habilitar dicha opción.

Ahora, para importar modelos de Makehuman, andá a “Files” > “Import” > “Makehuman (.mhx)”. Buscá la carpeta “Mis documentos > Makehuman > Exports”, donde encontrarás los modelos que dejaste listos para importar desde Blender. Una vez que selecciones el modelo que quieres importar, y antes de que confirmes la importación, fijate en la esquina inferior-izquierda de la ventana: allí destilda la casilla llamada “Proxies” y ponele un tilde a la casilla “Stretchy limbs”.
Haciendo esto, el modelo que importes desde Makehuman contará con la “Meta Rig Armature” lista para animar.

Realmente espero no haberte mareado con tantas vueltas y espero que, de esta manera, se solucione tu problema.
Te mando un saludo afectuoso.
Adjuntos
PASO 4.JPG
(132.12 KiB) No descargado aún
PASO 3.JPG
(121.74 KiB) No descargado aún
PASO 2.JPG
(152.2 KiB) No descargado aún
PASO 1.JPG
(119.61 KiB) No descargado aún

Mangoza
Mensajes: 6
Registrado: Lun Mar 26, 2012 6:10 pm
Nombre:

Re: Comenzando en Blender

Mensaje por Mangoza » Mar Abr 10, 2012 4:31 pm

Yo tuve el mismo problema pero en Linux (ubuntu 11.10)y no es por el blender 2.62 es por la versión de makehuman tienes que instalar esta...

Makehuman nightlybuild

Esta versión puede contener errores,se supone que es la que van actualizando \"cada noche\" Pero yo hasta ahora no he tenido problemas.De todas formas puedes probar con un blender anterior,como te comentaron anteriormente.

Desinstala el otro primero claro esta.

Espero se te solucione.Saludos

Responder