Recordatorio con Extrude!
Recordatorio con Extrude!
Hey como van? Bueno les cuento que estoy iniciando un nuevo proyecto un poco mas ambicioso, pero entre mi trabajo y la planeaación del proyecto estoy abrumado de tanto pensar, y cuando lo empece me tope con un problemilla cuando extrullo una malla, yo me recuerdo que si sepodia pero se me olvido, a ver si alguno me puede recordar com es la cosa.
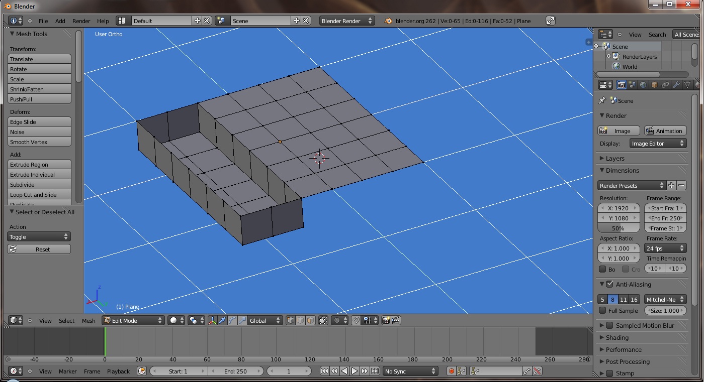
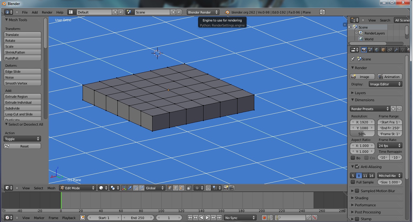
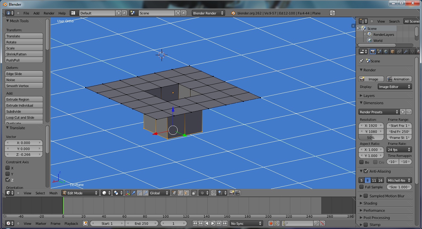
les cuento: Tengo un plano subdividido por ejemplo, al seleccionar una cara y estruirla en el eje Z, este baja y deja un cajon, ahora si selecciono todo el plano y lo extrullo me hace una especie de cubo.
ahora lo que quiero hacer es tomar medio plano y extruirlo en el eje z, y que me deje los vertices en forma de cubo no de cajon, se que habia una forma o alguna opción de activar pero borre caset me pueden ayudar pongo unas imagenes para que se entienda un poco mas lo que deseo hacer!
de antemano muchas gracias por su ayuda!
les cuento: Tengo un plano subdividido por ejemplo, al seleccionar una cara y estruirla en el eje Z, este baja y deja un cajon, ahora si selecciono todo el plano y lo extrullo me hace una especie de cubo.
ahora lo que quiero hacer es tomar medio plano y extruirlo en el eje z, y que me deje los vertices en forma de cubo no de cajon, se que habia una forma o alguna opción de activar pero borre caset me pueden ayudar pongo unas imagenes para que se entienda un poco mas lo que deseo hacer!
de antemano muchas gracias por su ayuda!
- Adjuntos
-
- Extrude 03.jpg
- (250.41 KiB) No descargado aún
-
- Extrude 02.jpg
- (283.12 KiB) No descargado aún
-
- Extrude 01.jpg
- (288.02 KiB) No descargado aún
Re: Recordatorio con Extrude!
Creo que entendí lo que quieres hacer, un cubo en base a un plano subdividido, y que la superficie original la respete, no se si se puede hacer como tu dices pero lo que se me ocurre es que puedes duplicar la cara seleccionada una vez extruida y la regresas a la posición original, luego seleccionas todo, remueves dobles y listo
Chat IRC de la comunidad g-blender
http://webchat.freenode.net/?channels=g-blender
canal #g-blender
Otra forma de estar en contacto con la comunidad
http://webchat.freenode.net/?channels=g-blender
canal #g-blender
Otra forma de estar en contacto con la comunidad
Re: Recordatorio con Extrude!
Quetal D4rB, :confuso: gracias fijate que lo hice de otro modo, seleccióne los vertices centrales lo extrui en z. luego con las caras formadas a esta las extrui en Y y quedo como queria no se si me di a explicar.
bueno lo que queria hacer era la vicera de una gorra, y lo queria hacer de ese modo para darle grosor, y al final lo hice como comente anteriormente, bueno la cosa es que se que si se puede hacer como comentaba solo hay que activar o desactivar una opción lo que no me acuerdo es como era! :gun:
Y si alguien sabe pues se le agradeceria mucho que me recordara como era!
Subo la imagen de como me quedo la gorra!
bueno lo que queria hacer era la vicera de una gorra, y lo queria hacer de ese modo para darle grosor, y al final lo hice como comente anteriormente, bueno la cosa es que se que si se puede hacer como comentaba solo hay que activar o desactivar una opción lo que no me acuerdo es como era! :gun:
Y si alguien sabe pues se le agradeceria mucho que me recordara como era!
Subo la imagen de como me quedo la gorra!
- Adjuntos
-
- Gorra.jpg
- (217.64 KiB) No descargado aún
Re: Recordatorio con Extrude!
Se ve bien tu gorra, para ese caso puedes usar el modificador de solidify que está arriba del subdivision surface, con ese puedes darle grosor a los objetos, yo lo uso para cuando modelo botellas, vasos y cosas similares que empiezo sin grosor
Chat IRC de la comunidad g-blender
http://webchat.freenode.net/?channels=g-blender
canal #g-blender
Otra forma de estar en contacto con la comunidad
http://webchat.freenode.net/?channels=g-blender
canal #g-blender
Otra forma de estar en contacto con la comunidad
Re: Recordatorio con Extrude!
Gracias probrare usarlo y les cuento como me va!
-
replicante
- Mensajes: 53
- Registrado: Mié Jun 02, 2010 9:53 am
- Nombre:
Re: Recordatorio con Extrude!
fijate bien cuando haces la extrusion, te da a elegir distias maneras de extruir, como only edges o region, o incluso individual faces, cada una de ellas te hace la extrusion de forma distinta