Hola de nuevo humm vengo con el problema del texturizad.
Lo que pasa es que tengo dos objetos en .blend diferentes uno le meti textura con el blender 2.49 asi
1. lo mapee y le cree la textura
2. despues le agrege la textura hecha Texture >imagen > lugar donde esta la imagen
3. despues en la barra de arriba XD, en Game> Blender GLSL Materials
4. alt+z
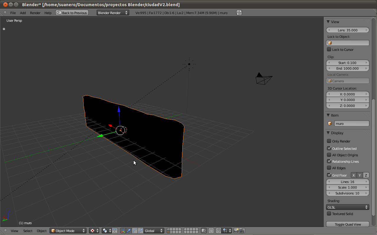
y con eso y se que se vea la imagen pero al intentar con el blender 2.5 solo se ve en color negro alomejor me comi un paso
1. lo mismo
2. lo mismo
3. creo que es el de N>Display>Shading>GLSL
4. lo mismo
tambien si sirve de algo en el paso 3 hice
texture>imagen or movie>
mapping>uv
y ps solo aparece en color negro les dejo unas fotos las primeras dos son del 2.49 y despues lo pase al 2.5
y las otras ps del que no se deja -.- creo que me comi un paso.
Ayuda con la textura :/
Ayuda con la textura :/
- Adjuntos
-
- Pantallazo-27.png
- (99.06 KiB) No descargado aún
-
- Pantallazo-26.png
- (123.25 KiB) No descargado aún
-
- Pantallazo-29.png
- (313.68 KiB) No descargado aún
-
- Pantallazo-28.png
- (139.44 KiB) No descargado aún
Creando el mundo desde un punto.
Re: Ayuda con la textura :/
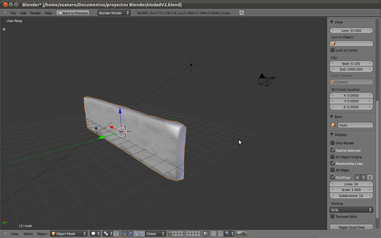
creo que ya vi el problema, me moleste y cree otro documento xD a también me afectaba las luces les tuve que quitar Spectacular a todas
Creando el mundo desde un punto.