Mostrar cotas o medidas del objeto.
Mostrar cotas o medidas del objeto.
Hola a todos!.
Pues en uno de mis primeros proyectos, me es necesario imprimir las medidas del objeto modelado para obtener los planos técnicos de este.
En blender 2.5xx, encontré una opción en la que te muestra la medida de las aristas en el modo edición.
Así que pensé en trazar aristas de la medida de el la cara u objeto a medir, y activar la opción de mostrar el largo numérico de la arista. Y funciona bien, pero el problema es que solo puedo mostrar en pantalla una arista a la ves, y solo en el modo edición.
Así que, no existe algún sistema u opción que me permita mostrar la medida de los objetos dentro de blender?.
¿Y por otra parte, es posible mostrar la medida de el angulo de una curva?
Pues en uno de mis primeros proyectos, me es necesario imprimir las medidas del objeto modelado para obtener los planos técnicos de este.
En blender 2.5xx, encontré una opción en la que te muestra la medida de las aristas en el modo edición.
Así que pensé en trazar aristas de la medida de el la cara u objeto a medir, y activar la opción de mostrar el largo numérico de la arista. Y funciona bien, pero el problema es que solo puedo mostrar en pantalla una arista a la ves, y solo en el modo edición.
Así que, no existe algún sistema u opción que me permita mostrar la medida de los objetos dentro de blender?.
¿Y por otra parte, es posible mostrar la medida de el angulo de una curva?
Re: Mostrar cotas o medidas del objeto.
hay un dibujador de cotas para la 2.49 e inferiores, pero la 2.54 recien esta completandose, dudo que exista por el momento
EDITADO
Encontre algo por ahi, pero como ves esta en beta
http://blenderpythonscripts.wordpress.c ... f-concept/
EDITADO
Encontre algo por ahi, pero como ves esta en beta
http://blenderpythonscripts.wordpress.c ... f-concept/
Re: Mostrar cotas o medidas del objeto.
Y habeis visto el Measure Panel...
Poco a poco se van adaptando cosas nuevas.
Poco a poco se van adaptando cosas nuevas.
- Adjuntos
-
- Measure.jpg
- (94.09 KiB) No descargado aún
Re: Mostrar cotas o medidas del objeto.
Gracias soliman.
Parece un buen script, pero tiene el mismo problema del sistema que uso actualmente para medir. Solo puede mostrar una distancia a la vez, y lo deseable seria mostrar varias medidas del objeto al mismo tiempo, para capturar la pantalla y así obtener el plano técnico.
Lo que yo hago para medir es crear una arista del tamaño del objeto a medir y decirle a blender que me muestre la medida, que es muy parecido a lo que realiza el script.
Ademas el script solamente maneja unidades blenders, no es compatible con el sistema metrico e imperial que trae blender.
En fin, no sabia que existia esa opcion de agregar addons facilmente, se ve muuuy útil, pero desgraciadamente sigo con el mismo problema. Por el momento usare mi sistema, y estaré a la espera de esta opción.
Un saludo!
Parece un buen script, pero tiene el mismo problema del sistema que uso actualmente para medir. Solo puede mostrar una distancia a la vez, y lo deseable seria mostrar varias medidas del objeto al mismo tiempo, para capturar la pantalla y así obtener el plano técnico.
Lo que yo hago para medir es crear una arista del tamaño del objeto a medir y decirle a blender que me muestre la medida, que es muy parecido a lo que realiza el script.
Ademas el script solamente maneja unidades blenders, no es compatible con el sistema metrico e imperial que trae blender.
En fin, no sabia que existia esa opcion de agregar addons facilmente, se ve muuuy útil, pero desgraciadamente sigo con el mismo problema. Por el momento usare mi sistema, y estaré a la espera de esta opción.
Un saludo!
Re: Mostrar cotas o medidas del objeto.
Apreciados compañeros:
Acabo de probar este magnifico script, creo que se puede utilizar para medir diferentes parámetros y que queden reflejados en el visor 3D.
Todo es cuestión de ir creando diferentes puntos de medición.
Acabo de probar este magnifico script, creo que se puede utilizar para medir diferentes parámetros y que queden reflejados en el visor 3D.
Todo es cuestión de ir creando diferentes puntos de medición.
- Adjuntos
-
- Mediciones 3.jpg
- (118.69 KiB) No descargado aún
-
- Mediciones 2.jpg
- (104.51 KiB) No descargado aún
-
- Mediciones 1.jpg
- (99.21 KiB) No descargado aún
Re: Mostrar cotas o medidas del objeto.
Y por que no compartes cual es ese script
Re: Mostrar cotas o medidas del objeto.
Amigo SEYACAT:
Si te refieres a el script que documento con tres imagenes, te puedo agradecer que tu lo sugerieses ayer.
La mecanica es muy simple.
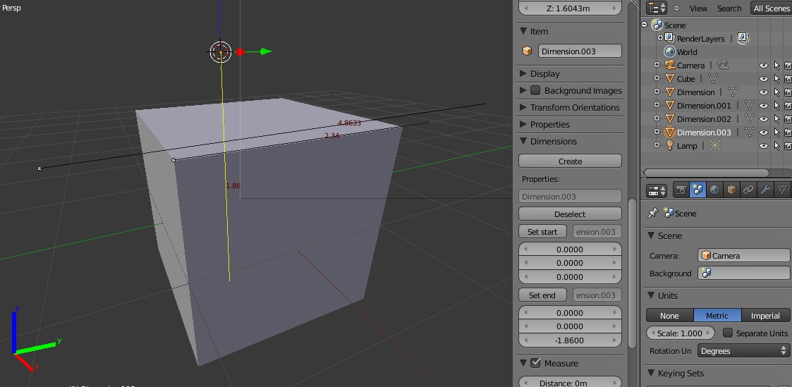
Al abrir Blender ya sale con un punto de medición, el centro del cubo.
Click Boton Izquierdo Raton, en el punto que quieras medir.
Panel derecho,Dimensions, Click en Create.
En Outliner sale Dimensions 001, selecciona este.
Click en Set Start.
Click en Set End.
Moviendo los deslizadores de Set Start, la medicion es desde punto central.
Moviendo los deslizadores de Set End, la mediciones desde el punto del cursor
Por cierto, si no me equivoco los BU( Blender Unidades) corresponden al sistema metrico
Si te refieres a el script que documento con tres imagenes, te puedo agradecer que tu lo sugerieses ayer.
La mecanica es muy simple.
Al abrir Blender ya sale con un punto de medición, el centro del cubo.
Click Boton Izquierdo Raton, en el punto que quieras medir.
Panel derecho,Dimensions, Click en Create.
En Outliner sale Dimensions 001, selecciona este.
Click en Set Start.
Click en Set End.
Moviendo los deslizadores de Set Start, la medicion es desde punto central.
Moviendo los deslizadores de Set End, la mediciones desde el punto del cursor
Por cierto, si no me equivoco los BU( Blender Unidades) corresponden al sistema metrico
Re: Mostrar cotas o medidas del objeto.
También recomiendo que miréis la contestación de MACHINIST al tema: Modelado de Precisión
Re: Mostrar cotas o medidas del objeto.
El link por favor
Re: Mostrar cotas o medidas del objeto.
esta es la pagina que he sacado de tu mensaje del dia 21/10/10
Soy muy nuevo en foros y no se adjuntar links, ya aprendere
http://blenderpythonscripts.wordpress.c ... f-concept/
Soy muy nuevo en foros y no se adjuntar links, ya aprendere
http://blenderpythonscripts.wordpress.c ... f-concept/
Re: Mostrar cotas o medidas del objeto.
Wow.
Josgutej muchas gracias, parece que ese script es la solución que busco, a juzgar por las imágenes que tomaste.
Ya lo he instalado, pero no logro entender del todo su funcionamiento. Para utilizarlo, creo una nueva dimensión en cualquier punto del espacio, y la asigno como \"start\", y creo una nueva en un diferente punto, y la asigno como \"end\", pero no me mide nada.
También trate de asignar el vértice de un cubo como punto de dimensión, pero tampoco me lo acepto.
Así que... ¿Pero podrías explicar un poco mejor su funcionamiento porfavor?
Josgutej muchas gracias, parece que ese script es la solución que busco, a juzgar por las imágenes que tomaste.
Ya lo he instalado, pero no logro entender del todo su funcionamiento. Para utilizarlo, creo una nueva dimensión en cualquier punto del espacio, y la asigno como \"start\", y creo una nueva en un diferente punto, y la asigno como \"end\", pero no me mide nada.
También trate de asignar el vértice de un cubo como punto de dimensión, pero tampoco me lo acepto.
Así que... ¿Pero podrías explicar un poco mejor su funcionamiento porfavor?
Re: Mostrar cotas o medidas del objeto.
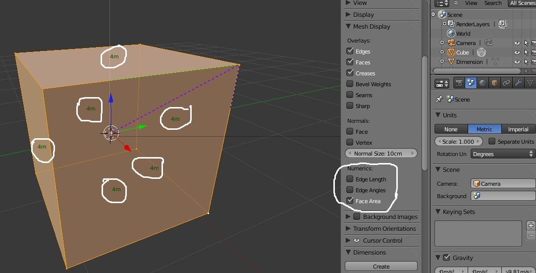
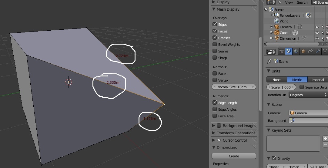
Hola,os mando como ver todas las medidas con \"Mesh Display\".
Tiene que hacerse en \"Edit Mode\"
Tiene que hacerse en \"Edit Mode\"
- Adjuntos
-
- Mediciones 9.jpg
- (115.13 KiB) No descargado aún
-
- Mediciones 8.jpg
- (114.11 KiB) No descargado aún
-
- Mediciones 7.jpg
- (102.89 KiB) No descargado aún
-
- Mediciones 6.jpg
- (124.08 KiB) No descargado aún
-
- Mediciones 5.jpg
- (106.52 KiB) No descargado aún
-
- Mediciones 4.jpg
- (120.32 KiB) No descargado aún
Re: Mostrar cotas o medidas del objeto.
Gracias por tomarte el tiempo de contestar josjuteg.
Fijate que esa opcion de mostrar las distancias de aristas, caras y angulos ya la conocia, pero no me ayuda mucho ya que solo puedes mostrar las distancias de un objeto a la vez, ya que necesitas estar en modo edicion. Ademas te muestra todas las medidas a la vez, y lo ideal para mi, seria poder escojer las medidas que se muestran en pantalla.
En tu mensaje pasado, donde mostraste algunas capturas del pantalla del plugin de numerics, me parecio que es justo lo que buscaba, ya que al parecer puedes crear tus propios puntos de medicion y mostrarlos en la pantalla.
Asi que, estoy en lo cierto con el plugin?, podrias explicarme como funciona?. En mi ultimo mensaje te hize unas preguntas sobre el plugin, pero creo que no me entendiste bien, ya que en tus capturas me mostraste como usar el sistema de blender y no el plugin numerico.
Saludos!
Fijate que esa opcion de mostrar las distancias de aristas, caras y angulos ya la conocia, pero no me ayuda mucho ya que solo puedes mostrar las distancias de un objeto a la vez, ya que necesitas estar en modo edicion. Ademas te muestra todas las medidas a la vez, y lo ideal para mi, seria poder escojer las medidas que se muestran en pantalla.
En tu mensaje pasado, donde mostraste algunas capturas del pantalla del plugin de numerics, me parecio que es justo lo que buscaba, ya que al parecer puedes crear tus propios puntos de medicion y mostrarlos en la pantalla.
Asi que, estoy en lo cierto con el plugin?, podrias explicarme como funciona?. En mi ultimo mensaje te hize unas preguntas sobre el plugin, pero creo que no me entendiste bien, ya que en tus capturas me mostraste como usar el sistema de blender y no el plugin numerico.
Saludos!
Re: Mostrar cotas o medidas del objeto.
http://www.youtube.com/watch?fmt=22&v=2vQ8glwuqSo
Lo ultimo en medidas... es una compilacion de Graphicall
Lo ultimo en medidas... es una compilacion de Graphicall
Re: Mostrar cotas o medidas del objeto.
Wow soliman, es justo lo que buscaba.
Alguna idea de donde conseguir el plugin?, busque un poco pero los links estan abajo.
Gracias!
Alguna idea de donde conseguir el plugin?, busque un poco pero los links estan abajo.
Gracias!