¿¿Quizás deba haber una opción especial para hacer una reflexión cuando la textura es adjuntada de una imagen (jpg)??
Les adjunto una imagen, en el ejemplo se trata de la textura de un suelo.
Gracias por sus ayudas, compadre.
Problemas con la reflexión de texturas imágenes
Re: Problemas con la reflexión de texturas imágenes
Querés que el piso sea espejado??? como una cerámica bien lustrada???
Te adjunto un material.
Es una textura que repetís n veces.
Y el material activa Ray Mirror y jugá con la cantidad de reflejo que genera.
Igual deberías investicar más esos parámetros y tipos de reflejo para que quede mejor.
Saludos.
Te adjunto un material.
Es una textura que repetís n veces.
Y el material activa Ray Mirror y jugá con la cantidad de reflejo que genera.
Igual deberías investicar más esos parámetros y tipos de reflejo para que quede mejor.
Saludos.
- Adjuntos
-
- Ceramica.png
- (96.14 KiB) No descargado aún
Re: Problemas con la reflexión de texturas imágenes
creo saber ya el porque:
Es el archivo el malo, ya que no me acepta nisiquiera las reflexiones cuando le quito la textura y lo hago solo del material (que está predeterminado de la importación de un archivo .3ds).
¿Quizás deba de alguna manera reestablecer o resetear los materiales?, porque pienso que sería la solución a todos mis dolores de cabes (jaja).
¿Tengo algo de razón con lo dicho o es algo incoherente?
Gracias....
Es el archivo el malo, ya que no me acepta nisiquiera las reflexiones cuando le quito la textura y lo hago solo del material (que está predeterminado de la importación de un archivo .3ds).
¿Quizás deba de alguna manera reestablecer o resetear los materiales?, porque pienso que sería la solución a todos mis dolores de cabes (jaja).
¿Tengo algo de razón con lo dicho o es algo incoherente?
Gracias....
\"El devenir arrastra trás de sí todo el pasado\"
Re: Problemas con la reflexión de texturas imágenes
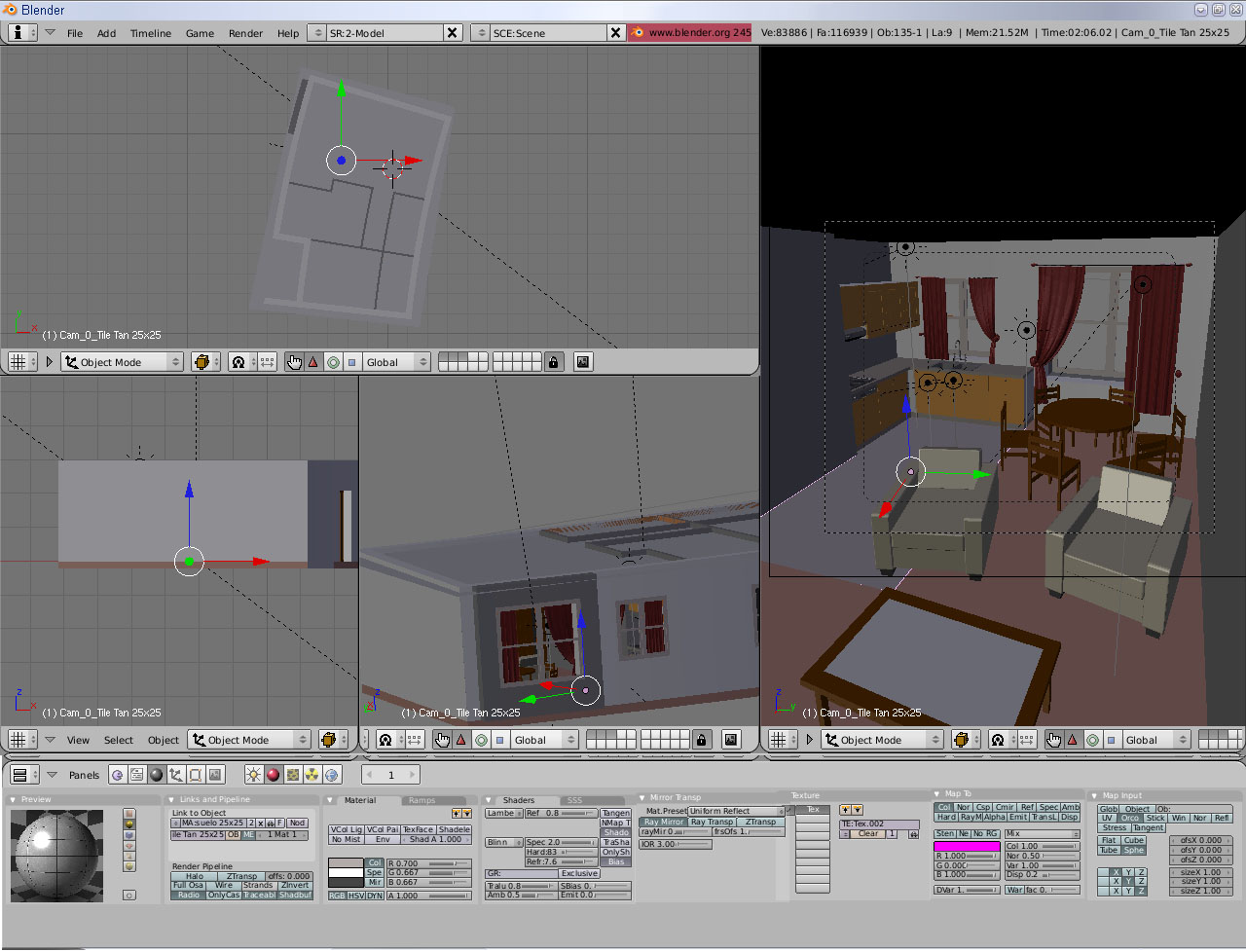
Pues me ha resultado excelente, lo único que hice fue cambiar el motor de renderizado (pq estaba con yafray), y todo se ha solucionado...
Voy muy bien ahora...
Ahora, esto se ha demorado alrededor de 15 minutos en renderizar ¿es mucho?, porque antiguamente una escena como esta en VUE se me demoraba alrededor de 45 minutos.
Seguro que se puede dejar más rápido, algún dia lo lograré
Debe ser algún problema de configuración de windows (creo que usaré Linux)...
Gracias mi cuate por todo¡¡
PD: me ha parecido mas fácil que utilizar 3d estudio, o vue.... EN todo caso, estoy recién comenzando y sé q me falta mucho trabajo aún.
Voy muy bien ahora...
Ahora, esto se ha demorado alrededor de 15 minutos en renderizar ¿es mucho?, porque antiguamente una escena como esta en VUE se me demoraba alrededor de 45 minutos.
Seguro que se puede dejar más rápido, algún dia lo lograré
Debe ser algún problema de configuración de windows (creo que usaré Linux)...
Gracias mi cuate por todo¡¡
PD: me ha parecido mas fácil que utilizar 3d estudio, o vue.... EN todo caso, estoy recién comenzando y sé q me falta mucho trabajo aún.
- Adjuntos
-
- a.jpg
- (48.66 KiB) No descargado aún
\"El devenir arrastra trás de sí todo el pasado\"
Re: Problemas con la reflexión de texturas imágenes
A la madera de los muebles le sobra reflexión (RayMirror)