Hola a todos, soy principiante en blender y estoy trabajando en un proyecto para la facultad. Me tope con cientos de problemas que pude ir sorteando pero ahora no puedo ver la grilla completa( hasta hoy venia 10 puntos) pero al abrir el proyecto hoy no se visualiza bien. Alguien que me pueda dar una mano?
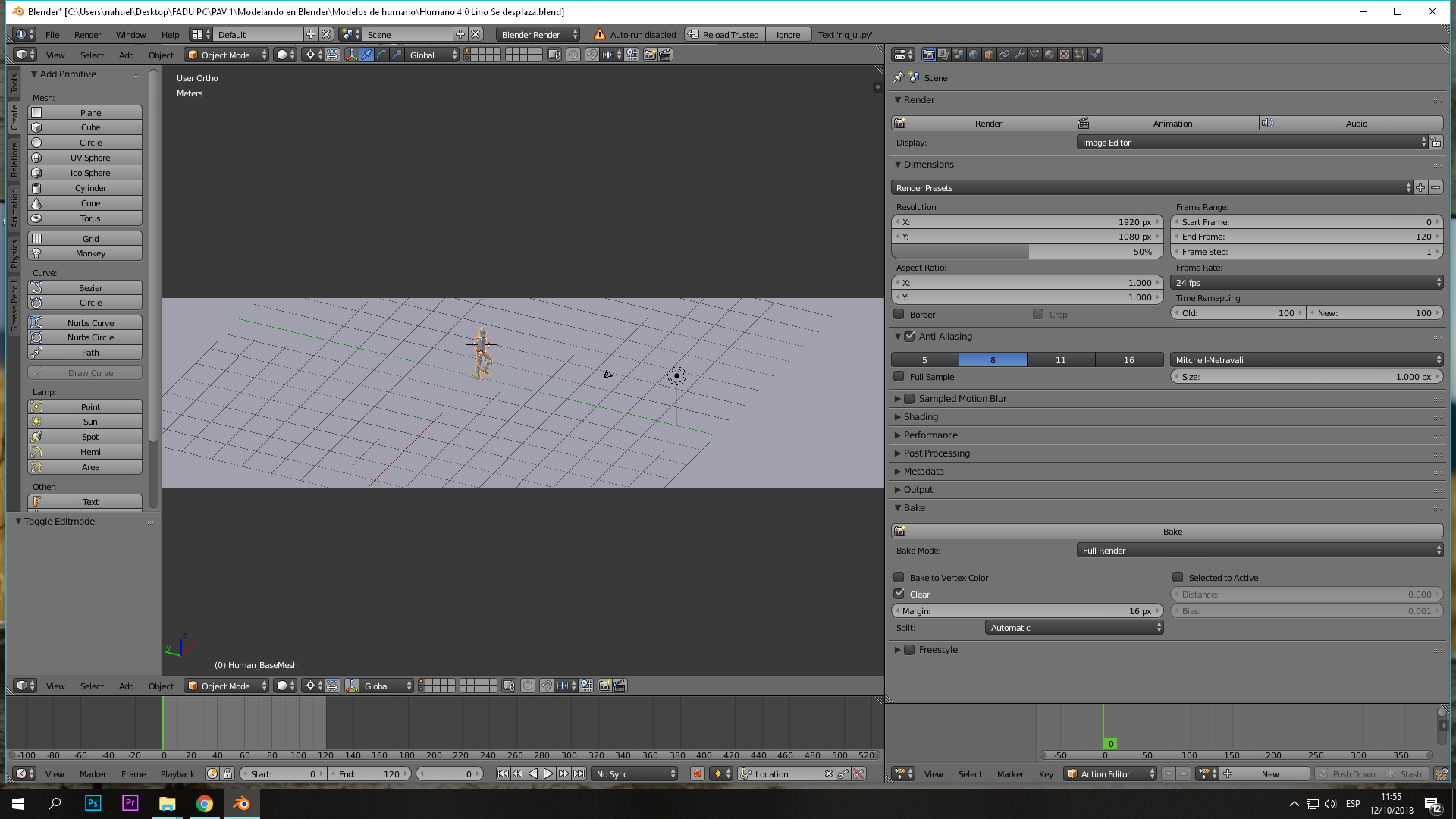
Les dejo una foto para que se ubiquen a cerca de lo que me sucede.
Desde ya muchas gracias!
Mi gilla de inicio no se ve completa
Re: Mi gilla de inicio no se ve completa
Sobre el GRID...
Presiona letra N para abrir el panel de Properties y en VIEW, veras que hay una opción llamada Clip: donde tienes el valor de Start: 0.100 y una de END:
En la de END sube el valor, o sea escribe por ejemplo 1000 (sin punto) y ya tendrías que ver hasta esa distancia (que es mucha).
Luego selecciona la cámara y en Lens: haces lo mismo.
....
Y otra cosa que he visto en la parte superior de tu imagen, es que te avisa de que no tienes activado el "Auto Run Python Script".
Abre una venta de User Preferences y en FILE tienes que marcar en auto ejecución la casilla y luego GUARDAR con el botón "Save User Settings" que hay debajo.
Presiona letra N para abrir el panel de Properties y en VIEW, veras que hay una opción llamada Clip: donde tienes el valor de Start: 0.100 y una de END:
En la de END sube el valor, o sea escribe por ejemplo 1000 (sin punto) y ya tendrías que ver hasta esa distancia (que es mucha).
Luego selecciona la cámara y en Lens: haces lo mismo.
....
Y otra cosa que he visto en la parte superior de tu imagen, es que te avisa de que no tienes activado el "Auto Run Python Script".
Abre una venta de User Preferences y en FILE tienes que marcar en auto ejecución la casilla y luego GUARDAR con el botón "Save User Settings" que hay debajo.
Re: Mi gilla de inicio no se ve completa
Muchisimas gracias!!! Fuiste de gran ayuda. Solucionado 