cortes circulares

Preguntas y respuestas generales a cerca de Blender 3D
Avatar de Usuario
soliman
Mensajes: 5501
Registrado: Jue Sep 01, 2005 1:13 pm
Nombre: soliman
Contactar:

Re: cortes circulares

Mensaje por soliman » Jue Feb 24, 2011 7:00 am

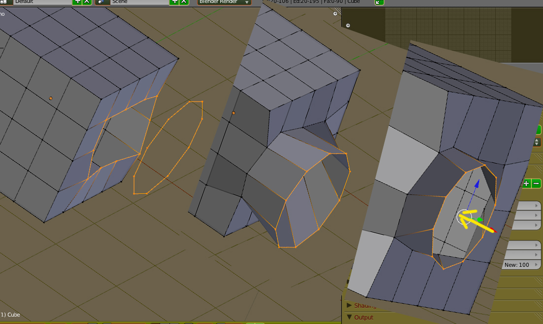
Un ejemplo..
Adjuntos
wenty1.jpg
(332.03 KiB) No descargado aún

Avatar de Usuario
soliman
Mensajes: 5501
Registrado: Jue Sep 01, 2005 1:13 pm
Nombre: soliman
Contactar:

Re: cortes circulares

Mensaje por soliman » Vie Feb 25, 2011 9:49 am

Hay un script, que ahora han adaptado para versiones 2.5
http://blenderartists.org/forum/showthr ... 28&page=13

http://www.youtube.com/watch?v=Yh8Ur0VBqx4
Yo lo he probado y no trabaja igual que en el video, pero supongo que es lo mismo

Avatar de Usuario
soliman
Mensajes: 5501
Registrado: Jue Sep 01, 2005 1:13 pm
Nombre: soliman
Contactar:

Re: cortes circulares

Mensaje por soliman » Sab Feb 26, 2011 3:35 am

...
Adjuntos
imagen5.jpg
(3.81 KiB) No descargado aún

Responder