no funciona opcion de scale

Preguntas y respuestas generales a cerca de Blender 3D
Responder
diego bermu
Mensajes: 122
Registrado: Sab Feb 11, 2017 9:11 am
Nombre: Juan Diego

no funciona opcion de scale

Mensaje por diego bermu » Sab Jul 22, 2017 2:45 pm

lo que sucede es que de un momento a otro la opción de scale para agrandar un objeto con S dejo de funcionar y ahora solo funciona al seleccionar muchos objetos y lo que hace es que no los agranda sino que los aleja uno de otro, como reparo esto?

Avatar de Usuario
soliman
Mensajes: 5501
Registrado: Jue Sep 01, 2005 1:13 pm
Nombre: soliman
Contactar:

Re: no funciona opcion de scale

Mensaje por soliman » Dom Jul 23, 2017 1:37 am

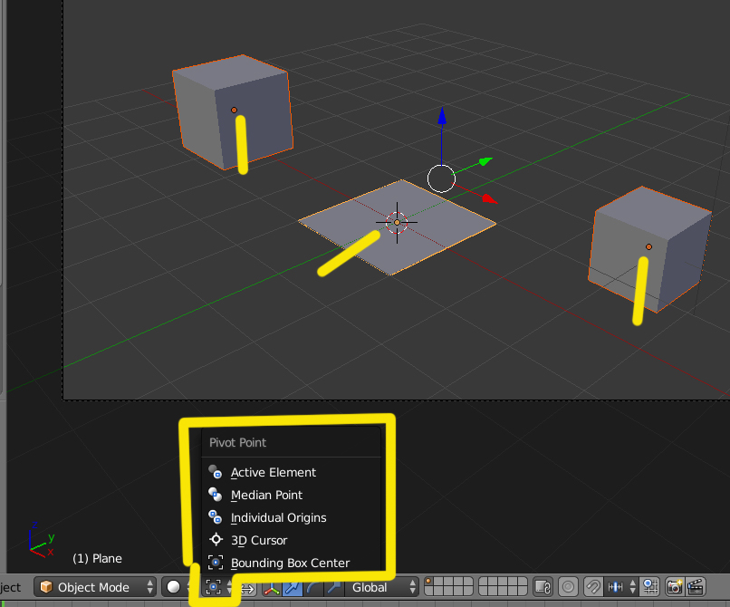
Lo mas seguro es que hayas cambiado el punto de pivot.

Mira a ver como lo tienes, pues no es lo mismo el tenerlo en el Centro del volumen delimitador, que tenerlo sobre el eje del Cursor 3D, etc.
Adjuntos
punto2.jpg
(43.42 KiB) No descargado aún
punto.jpg

Responder