Duda: Rig en Blender, Animación en Unity??

Preguntas y respuestas generales a cerca de Blender 3D
Responder
rey98
Mensajes: 28
Registrado: Mar Oct 04, 2016 5:01 pm
Nombre: Reynaldo Villarreal

Duda: Rig en Blender, Animación en Unity??

Mensaje por rey98 » Lun Dic 05, 2016 4:37 pm

Tengo un modelo de un personaje con rig (riggeado XD no sé como se le denomine) quisiera saber si puedo exportar el personaje con rig a Unity y desde ahí hacer las animaciones o a fuerza tengo que hacerlas en Blender y luego exportarlas?

De ser posible animar en Unity (usando el rig), me recomiendan animar en Unity o Blender?

Gracias de antemano.

Avatar de Usuario
soliman
Mensajes: 5501
Registrado: Jue Sep 01, 2005 1:13 pm
Nombre: soliman
Contactar:

Re: Duda: Rig en Blender, Animación en Unity??

Mensaje por soliman » Lun Dic 05, 2016 4:57 pm

No lo he usado nunca.. pero mira esto a ver si te vale. Es el Manual de Unity.
https://docs.unity3d.com/es/current/Man ... Clips.html

Avatar de Usuario
soliman
Mensajes: 5501
Registrado: Jue Sep 01, 2005 1:13 pm
Nombre: soliman
Contactar:

Re: Duda: Rig en Blender, Animación en Unity??

Mensaje por soliman » Lun Dic 05, 2016 5:00 pm


rey98
Mensajes: 28
Registrado: Mar Oct 04, 2016 5:01 pm
Nombre: Reynaldo Villarreal

Re: Duda: Rig en Blender, Animación en Unity??

Mensaje por rey98 » Lun Dic 05, 2016 5:29 pm

soliman escribió:No lo he usado nunca.. pero mira esto a ver si te vale. Es el Manual de Unity.
https://docs.unity3d.com/es/current/Man ... Clips.html
Hmm ya vi el video y leí la documentación, pero no es a lo que me refiero, esto ya se cómo hacerlo, y es básicamente como importar y gestionar clips de animaciones, yo me refiero a que cuando yo importe el personaje desde blender ser capaz de animarlo con el rig, puesto que por más que le cambio el formato al objeto, no puedo ver el rig del mismo en Unity y mucho menos soy capaz de usarlo.

Gracias por tus aportaciones de todas formas :)

Avatar de Usuario
soliman
Mensajes: 5501
Registrado: Jue Sep 01, 2005 1:13 pm
Nombre: soliman
Contactar:

Re: Duda: Rig en Blender, Animación en Unity??

Mensaje por soliman » Mar Dic 06, 2016 2:38 am

Pues la verdad es que no lo tengo muy claro...
Pero prueba a seleccionar el personaje y en el INSPECTOR tienes la opción de modificar bones.. no se si será eso lo que quieres.
Pinchas sobre la bolita de la derecha del nombre y luego CILC sobre el nombre del hueso para que se abra otra ventana donde puedes modificar rotaciones, etc.
Adjuntos
bones.jpg

Avatar de Usuario
soliman
Mensajes: 5501
Registrado: Jue Sep 01, 2005 1:13 pm
Nombre: soliman
Contactar:

Re: Duda: Rig en Blender, Animación en Unity??

Mensaje por soliman » Mar Dic 06, 2016 2:40 am

Por cierto, yo solo guardo en blend con el personaje, dentro de la carpeta de assets y ya en Unity, solo tengo que arrastrar el modelo dentro de la ventana y ya tiene todo, materiales, animaciones....

rey98
Mensajes: 28
Registrado: Mar Oct 04, 2016 5:01 pm
Nombre: Reynaldo Villarreal

Re: Duda: Rig en Blender, Animación en Unity??

Mensaje por rey98 » Mar Dic 06, 2016 2:49 pm

soliman escribió:Por cierto, yo solo guardo en blend con el personaje, dentro de la carpeta de assets y ya en Unity, solo tengo que arrastrar el modelo dentro de la ventana y ya tiene todo, materiales, animaciones....
Gracias ! XD ya vi que con el formato de blender funciona perfectamente (no sabía que podía hacer eso) ahora, tengo otra duda, por alguna razón en unity cuando veo el personaje desde cierto ángulo, sus extremidades se vuelven transparentes (solo algunas caras), pero hay otras extremidades que sin importar el ángulo nunca se ven como invisibles, alguna idea? Cabe resaltar que las mismas partes que no se ven "por completo" en blender en el modo objeto aparecen como sombreadas.

En estas imágenes algunas de las caras del pie derecho se transparentan, pero en el izquierdo no.
Adjuntos
blenderTransparente.png
zonas transparentes en blender se ven mas oscuras
unityTransparente.png
Transparencia Unity

Avatar de Usuario
soliman
Mensajes: 5501
Registrado: Jue Sep 01, 2005 1:13 pm
Nombre: soliman
Contactar:

Re: Duda: Rig en Blender, Animación en Unity??

Mensaje por soliman » Mar Dic 06, 2016 3:06 pm

Tienes invertidas algunas caras... o sea, las normales, que quiere decir que los planos tienen una parte que apunta hacia afuera y tu la tienes invertida...

Para RECALCULAR NORMALES, se seleccionan todos los vértices del modelo en Edit Mode y se presiona Ctrl+N

Eso debería hacer que todas tus caras, mirasen hacia afuera.

Si no se soluciona con eso es que debes de tener caras internas.

rey98
Mensajes: 28
Registrado: Mar Oct 04, 2016 5:01 pm
Nombre: Reynaldo Villarreal

Re: Duda: Rig en Blender, Animación en Unity??

Mensaje por rey98 » Mar Dic 06, 2016 3:49 pm

soliman escribió:Tienes invertidas algunas caras... o sea, las normales, que quiere decir que los planos tienen una parte que apunta hacia afuera y tu la tienes invertida...

Para RECALCULAR NORMALES, se seleccionan todos los vértices del modelo en Edit Mode y se presiona Ctrl+N

Eso debería hacer que todas tus caras, mirasen hacia afuera.

Si no se soluciona con eso es que debes de tener caras internas.
XD te las sabes de todas, todas.

Muchísimas gracias. :) :)

rey98
Mensajes: 28
Registrado: Mar Oct 04, 2016 5:01 pm
Nombre: Reynaldo Villarreal

Re: Duda: Rig en Blender, Animación en Unity??

Mensaje por rey98 » Mar Dic 06, 2016 4:01 pm

rey98 escribió:
soliman escribió:Tienes invertidas algunas caras... o sea, las normales, que quiere decir que los planos tienen una parte que apunta hacia afuera y tu la tienes invertida...

Para RECALCULAR NORMALES, se seleccionan todos los vértices del modelo en Edit Mode y se presiona Ctrl+N

Eso debería hacer que todas tus caras, mirasen hacia afuera.

Si no se soluciona con eso es que debes de tener caras internas.
XD te las sabes de todas, todas.

Muchísimas gracias. :) :)
Canté victoria demasiado rápido xD, en blender ya no se ve lo sombreado pero en unity siguen estando transparentes las caras, a que te refieres con caras internas?

Estuve buscando en internet y me encontré con un Add-on que se llama MeshLint, supuestamente se encarga de ver cosas como las caras interiores, lo ejecuté y para mi sorpresa me dice que el objeto no tiene caras internas.
Última edición por rey98 el Mar Dic 06, 2016 4:43 pm, editado 1 vez en total.

Avatar de Usuario
soliman
Mensajes: 5501
Registrado: Jue Sep 01, 2005 1:13 pm
Nombre: soliman
Contactar:

Re: Duda: Rig en Blender, Animación en Unity??

Mensaje por soliman » Mar Dic 06, 2016 4:40 pm

Los modelos tienen que ser huecos, todas las caras que estén dentro de un modelo hueco, producen errores de normales.

Haz primero una prueba. Selecciona todos los vértices y presiona W > Remouve Doubles a ver si tienes vértices repetidos.
Luego el Ctrl+N para recalcular normales.

Si quieres ver las normales, activa la opción que hay en Properties > Mesh Display
Y si quieres invertir una cara, la seleccionas y Flip Normal (invertir normal)
Adjuntos
invertir.jpg

rey98
Mensajes: 28
Registrado: Mar Oct 04, 2016 5:01 pm
Nombre: Reynaldo Villarreal

Re: Duda: Rig en Blender, Animación en Unity??

Mensaje por rey98 » Mié Dic 14, 2016 5:35 pm

Pues he eliminado los dobles y vaya que tenía bastantes, no obstante al ejecutar "recalcular normales" no se soluciona el problema, intento hacerlo de forma individual con flip normal y tampoco ¿No hay algún otro método?

rey98
Mensajes: 28
Registrado: Mar Oct 04, 2016 5:01 pm
Nombre: Reynaldo Villarreal

Re: Duda: Rig en Blender, Animación en Unity??

Mensaje por rey98 » Mié Dic 14, 2016 6:06 pm

rey98 escribió:Pues he eliminado los dobles y vaya que tenía bastantes, no obstante al ejecutar "recalcular normales" no se soluciona el problema, intento hacerlo de forma individual con flip normal y tampoco ¿No hay algún otro método?

Se me acaba de ocurrir una idea pero no estoy seguro de como llevarla a cabo (hice un nuevo post para ella)

Como por alguna razón no logro girar las normales, he seleccionado la cara en el modo edit mode y luego la separé del mesh, la giré sobre su eje y luego la reintegré al mesh (con la herramienta join), no obstante al separar la cara se desfasa del modelo y al reintegrarla ya no comparte los vértices ni aristas correspondientes. He ahí la cuestión.

Avatar de Usuario
soliman
Mensajes: 5501
Registrado: Jue Sep 01, 2005 1:13 pm
Nombre: soliman
Contactar:

Re: Duda: Rig en Blender, Animación en Unity??

Mensaje por soliman » Jue Dic 15, 2016 2:37 am

Que ganas de complicarse la vida, pero bueno, de esta manera se aprende.

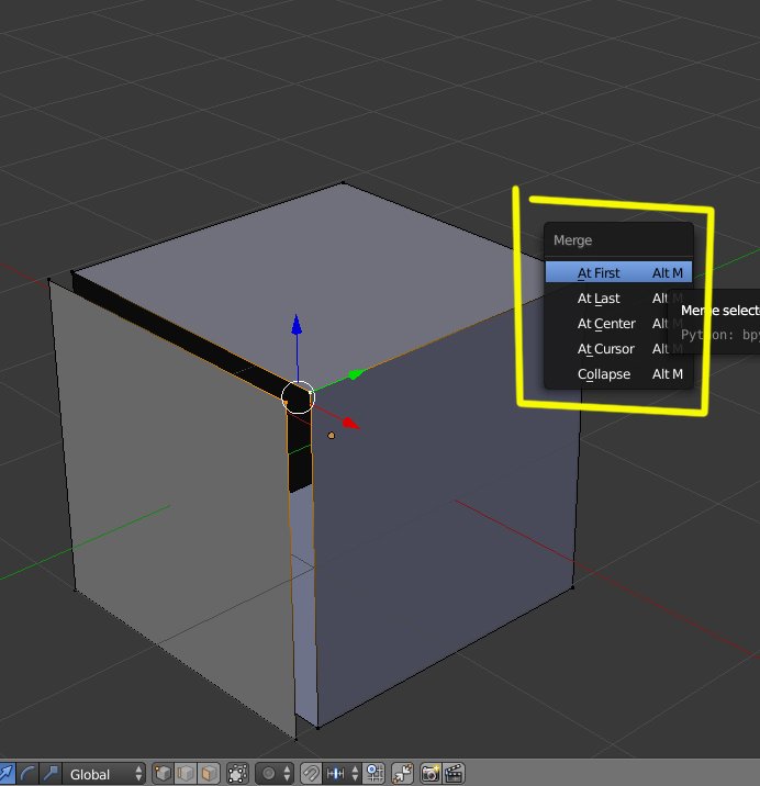
Si por ejemplo tienes un plano separado del cubo o forma de cubo y los quieres unir, debes de hacer primero el Ctrl+J (Join) y luego puedes unir los vértices uno a uno de la siguiente manera.
En modo edición, seleccionas el primer vértice y con Shift presionado seleccionas el segundo vértice. Y presionas ALT+M
El ALT+M tiene una ventanita que sale, donde te da a elegir.
Que la selección de los vértices se una en:
Al First (al primer vértice seleccionado)
Al Last (al último vértice seleccionado)
Al Center (al centro de los dos vértices seleccionados), etc...

https://youtu.be/AWua2aH17Ss
Adjuntos
Alt_M.jpg

rey98
Mensajes: 28
Registrado: Mar Oct 04, 2016 5:01 pm
Nombre: Reynaldo Villarreal

Re: Duda: Rig en Blender, Animación en Unity??

Mensaje por rey98 » Jue Dic 15, 2016 6:18 pm

Gracias, veré que tal funciona la solución.

Responder