Orientacion de la escena
Orientacion de la escena
Hola, tengo un problema, y es que yo estaba trabajando normalmente en mi espacio de trabajo, y ahora cuando quiero rotar la escena es como que todo esta colgando de un hilo, por mas que gire hacia cualquier lado la escena siempre tengo una punta mas arriba que la otra,supongo que fue cuando estaba usando los comandos del teclado, ya que no es la primera vez que me pasa, pero necesito cambiar la orientacion de la escena xq es para un trabajo de la facultad y no puedo solo comenzar desde 0,espero que me puedan ayudar,gracias
Re: Orientacion de la escena
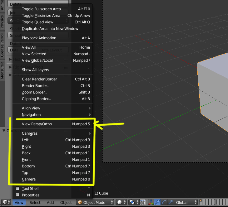
Seguramente has presionado el número 5 del teclado numérico...
Estos son todo los números que hay que presionar para cambiar las vistas.
1, 3, 7 para vista frontal , lateral y superior y si lo haces con CTRL presionado delante del número es lo contrario.
y el número 5 activa/desactiva la vista ortográfica/perspectiva.
Estos son todo los números que hay que presionar para cambiar las vistas.
1, 3, 7 para vista frontal , lateral y superior y si lo haces con CTRL presionado delante del número es lo contrario.
y el número 5 activa/desactiva la vista ortográfica/perspectiva.