Problema con Rigid Body Tools

Preguntas y respuestas generales a cerca de Blender 3D
Responder
Santiagosa
Mensajes: 179
Registrado: Mar Mar 18, 2014 7:52 pm
Nombre: Santiago Julían
Ubicación: Paraguay

Problema con Rigid Body Tools

Mensaje por Santiagosa » Sab Jul 25, 2015 12:47 pm

Hola que tal ¿como andan? hace tiempo atras hice una pendiente en Blender porque quería que una pelota caía lentamente por ella, bueno me pareció muy común una pendiente entonces al pie de ella hice una hendidura pequeña para cuando la pelota descienda esta pueda caer en el pequeño orificio, bueno hasta ahí esta bien, luego agarre el orificio y extrui los bordes hacia abajo así para que sea como un túnel largo y estrecho, duplique tres veces la pelota así para que tenga más pelotas y le coloque a cada una de ellas el efecto de Rigid Body Tools en "active" así para que pueda actuar la física, también hice lo mismo con la pendiente solo que en ella le coloque el "Pasive" el problema llega cuando reproduzco el video... las pelotas caen al orificio, descienden, descienden hasta que se quedan rígidas, flotando en el aire en medio del túnel, yo quiero que siga actuando la física, abajo en la linea de tiempo muestra una linea de color naranja y ese solo llega hasta un punto, yo quiero que esa linea se extienda más allá, tambien me gustaría saber como modificar el peso del objeto así para hacer que caiga lentamente o rapidamente, desde ya muchas gracias...

Avatar de Usuario
soliman
Mensajes: 5501
Registrado: Jue Sep 01, 2005 1:13 pm
Nombre: soliman
Contactar:

Re: Problema con Rigid Body Tools

Mensaje por soliman » Sab Jul 25, 2015 3:04 pm

Supongo que te refieres al Bake to keyframes
Donde se cambia el valor del final al valor que quieres y presionas OK
Y en el mimo panel hay uno que se llama Calculate Mass donde hay valores predefinidos pero no se si eso te va a valer.
Adjuntos
frame.jpg

Santiagosa
Mensajes: 179
Registrado: Mar Mar 18, 2014 7:52 pm
Nombre: Santiago Julían
Ubicación: Paraguay

Re: Problema con Rigid Body Tools

Mensaje por Santiagosa » Sab Jul 25, 2015 4:04 pm

Hola ya hice lo que me dijiste pero cuando hago eso, muchos palitos (key frame) de color amarillo aparecen hasta el key frame 250, luego imaginate que le puse que termine en el key frame 300, en ese lugar solo aparece 1 palito y la animación de la pelota termina en el 250 nada más, se queda rigido, suspendido en el aire ¡Ayudaaa!!!! :( Yo el proyecto de la pelota tengo en otra pc pero solo quiero aprender a solucionar ese problema de los key frame de Rigid Body Tools para luego poder trabajar tranquilamente en el proyecto de la pelota, espero tu respuesta Soliman... T_T
Adjuntos
blender.png
Ayuda

Avatar de Usuario
soliman
Mensajes: 5501
Registrado: Jue Sep 01, 2005 1:13 pm
Nombre: soliman
Contactar:

Re: Problema con Rigid Body Tools

Mensaje por soliman » Dom Jul 26, 2015 1:05 am

Vale..
Entonces eso es un problema de la CACHE
Adjuntos
bake2.jpg

Santiagosa
Mensajes: 179
Registrado: Mar Mar 18, 2014 7:52 pm
Nombre: Santiago Julían
Ubicación: Paraguay

Re: Problema con Rigid Body Tools

Mensaje por Santiagosa » Dom Jul 26, 2015 5:13 pm

Gracias Soliman, ahora modifique el número de "END" y ahora si funciona correctamente, entonces cada vez que quiera alargar el tiempo de todo ese tema de la física de los objetos solamente tengo que modificar el cache de el "Rigid Body Tools" ¿verdad? no vuelvo a tocar entonces el "Bake To Keyframes" ¿?

Avatar de Usuario
soliman
Mensajes: 5501
Registrado: Jue Sep 01, 2005 1:13 pm
Nombre: soliman
Contactar:

Re: Problema con Rigid Body Tools

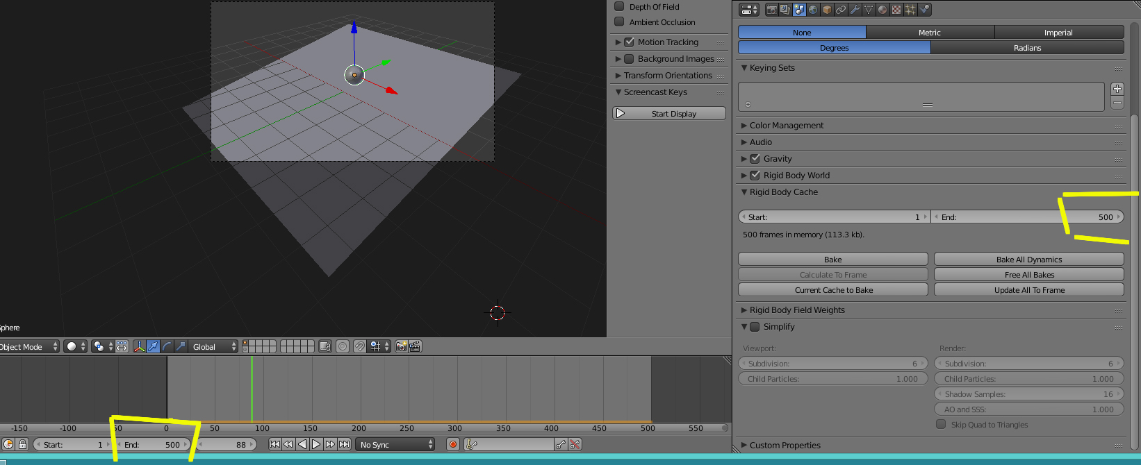
Mensaje por soliman » Lun Jul 27, 2015 1:07 am

Tienes que poner primero el valor en el TIMELINE o sea, debes de indicarle donde empieza y donde termina la animación.
En segundo lugar tienes que poner el valor en Secene > Rigid Body CACHE
Y por último se hace el Bake to Keyframes que creo que es muy parecido o lo mismo, que si presionas el botón BAKE o BAKE all Dynamics que hay en el panel del CACHE, que lo que hace es también muy parecido a si presionas ALT+A.
El cache, lo que hace es que guarda en memoria esa animación, sin tener que esperar a que la realice cada vez que modificas algo, como pasaría al presionar Alt+A
Adjuntos
500.jpg

Responder