¿Tiene blender herramientas de corte?
¿Tiene blender herramientas de corte?
Hola, ¿tiene blender herramientas de corte como la que se muestran en las imagenes de más abajo?
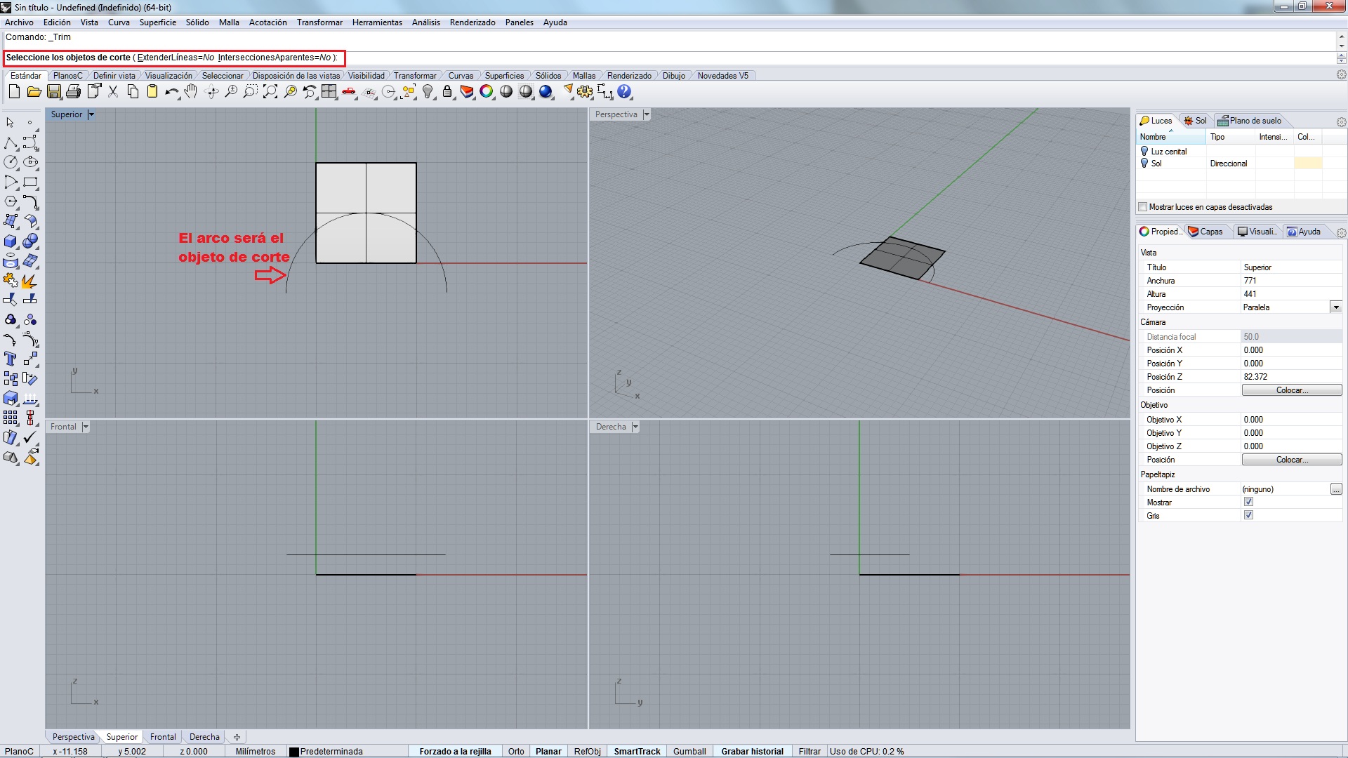
Las capturas son de Rhinoceros, en ella uso un arco de circunferencia para realizar un corte sobre un plano, la idea es saber si blender tiene algo similar, así se evitaría tener que hacer muchos cortes cuando se modela sobre todo cuando es una forma un poco \"complicada\". Por ejemplo, ahora mismo ando modelando un Chevrolet Camaro y cuando tengo que hacer el hueco de las ruedas, le agrego un circulo elimino vertices y la parte extruida la uno con Alt-M pero en la parte entre el capo y el hueco de la rueda, tengo que hacerle muchos cortes para que la forma sea circular (adjunto captura)
¿Existe una forma mas limpia de hacer esto? Es decir sin tantos cortes.
Saludos y gracias.
Las capturas son de Rhinoceros, en ella uso un arco de circunferencia para realizar un corte sobre un plano, la idea es saber si blender tiene algo similar, así se evitaría tener que hacer muchos cortes cuando se modela sobre todo cuando es una forma un poco \"complicada\". Por ejemplo, ahora mismo ando modelando un Chevrolet Camaro y cuando tengo que hacer el hueco de las ruedas, le agrego un circulo elimino vertices y la parte extruida la uno con Alt-M pero en la parte entre el capo y el hueco de la rueda, tengo que hacerle muchos cortes para que la forma sea circular (adjunto captura)
¿Existe una forma mas limpia de hacer esto? Es decir sin tantos cortes.
Saludos y gracias.
- Adjuntos
-
- blender.jpg
- (533.09 KiB) No descargado aún
-
- Despues.jpg
- (497.62 KiB) No descargado aún
-
- Antes.jpg
- (487.62 KiB) No descargado aún
Re: ¿Tiene blender herramientas de corte?
Lo que buscas es el modificador booleano, puedes hacer cortes en base a la intersección de 2 objetos, sin embargo no es la forma más limpia de hacer un modelado. Investiga un poco de topología para ello.
Chat IRC de la comunidad g-blender
http://webchat.freenode.net/?channels=g-blender
canal #g-blender
Otra forma de estar en contacto con la comunidad
http://webchat.freenode.net/?channels=g-blender
canal #g-blender
Otra forma de estar en contacto con la comunidad
Re: ¿Tiene blender herramientas de corte?
No recuerdo si viene activado o hay que activarlo en la versión original, pero tienes la opción Loop Tools
Se seleccionan los \"mismos\" vértices en las dos partes y se presiona W > Loop Tools > Bridge y te une todos esos vértices individualmente.
Si no está activado, lo activas desde...
User Preferences > Addons > y escribes Loop en BUSCAR y cuando lo tengas marcas la casilla.
http://vimeo.com/21459725
Se seleccionan los \"mismos\" vértices en las dos partes y se presiona W > Loop Tools > Bridge y te une todos esos vértices individualmente.
Si no está activado, lo activas desde...
User Preferences > Addons > y escribes Loop en BUSCAR y cuando lo tengas marcas la casilla.
http://vimeo.com/21459725
- Adjuntos
-
- bridge.jpg
- (376.33 KiB) No descargado aún
Re: ¿Tiene blender herramientas de corte?
Gracias D4rb y Soliman, ahora me pongo con ello a ver que tal, es que estaba viendo demasiados cortes y la verdad es evidente que se ve feo.
En cuanto a las booleanas, las uso lo justo en Rhino, en blender solo las use al principio para toquetear un poco. Lo que pasa es que en Rhino, no se usa las operaciones booleanas para cortar un plano y me preguntaba si blender tendría algo similar.
Lo dicho, voy a ello, saludos.
En cuanto a las booleanas, las uso lo justo en Rhino, en blender solo las use al principio para toquetear un poco. Lo que pasa es que en Rhino, no se usa las operaciones booleanas para cortar un plano y me preguntaba si blender tendría algo similar.
Lo dicho, voy a ello, saludos.
Re: ¿Tiene blender herramientas de corte?
Una pregunta, lo de usar el circulo para crear el hueco de la rueda es una idea absurda o es correcto?
Saludos.
Saludos.
Re: ¿Tiene blender herramientas de corte?
No es la que yo optaría, pero supongo que es válida
Chat IRC de la comunidad g-blender
http://webchat.freenode.net/?channels=g-blender
canal #g-blender
Otra forma de estar en contacto con la comunidad
http://webchat.freenode.net/?channels=g-blender
canal #g-blender
Otra forma de estar en contacto con la comunidad
Re: ¿Tiene blender herramientas de corte?
Bueno lo he conseguido (creo) hacer, simplemente extruyendo y uniendo vertices, sin cortes ni usar el loop > bridges, que por cierto en la versión 2.69 no viene activado (lo digo como simple información).
Bueno, mañana seguiré a ver con que cara sale el niño XD
Saludos.
Bueno, mañana seguiré a ver con que cara sale el niño XD
Saludos.
Re: ¿Tiene blender herramientas de corte?
Hola, he visto que blender tiene una nueva herramienta al menos desde la version 2.6, se trata de \"knife\", he visto que hacia referencia a ella Andrew Price en uno de sus videos y tras buscar en google la he encontrado.
La cosa es la siguiente, imaginamos que agregamos un plano y un circulo (vale cualquier curva cerrada). Primero seleccionamos el objeto de corte, luego el objeto que será cortado todo esto en modo objeto y por ese orden, con los dos seleccionados vamos a modo edicion y en la ventana herramientas, hacemos clic sobre \"Knife Project\" y la curva se traspasa al plano, ahora podemos escalarla o si pulsamos la \"x\" cortarla, con lo que haremos un agujero perfecto sin alterar la topología.
Un dato importante, si proyectamos la curva en vista perspectiva, esta se proyectará según sea nuestra perspectiva, con lo cual si queremos hacer un corte en el centro del plano pero aparentemente la curva coincide sobre una lado o una esquina, nos cortará precisamente eso, el lado o la esquina.
Adjunto una captura y espero que le sirva a alguien y sobre todo haberme explicado bien.
Saludos.
EDITO: Si se proyecta sobre una superficie irregular, es decir que no sea un plano, sino que haya cortes por medio etc, al pulsar la \"x\" hay que seleccionar \"only faces\" y ya se hará el corte correctamente.
La cosa es la siguiente, imaginamos que agregamos un plano y un circulo (vale cualquier curva cerrada). Primero seleccionamos el objeto de corte, luego el objeto que será cortado todo esto en modo objeto y por ese orden, con los dos seleccionados vamos a modo edicion y en la ventana herramientas, hacemos clic sobre \"Knife Project\" y la curva se traspasa al plano, ahora podemos escalarla o si pulsamos la \"x\" cortarla, con lo que haremos un agujero perfecto sin alterar la topología.
Un dato importante, si proyectamos la curva en vista perspectiva, esta se proyectará según sea nuestra perspectiva, con lo cual si queremos hacer un corte en el centro del plano pero aparentemente la curva coincide sobre una lado o una esquina, nos cortará precisamente eso, el lado o la esquina.
Adjunto una captura y espero que le sirva a alguien y sobre todo haberme explicado bien.
Saludos.
EDITO: Si se proyecta sobre una superficie irregular, es decir que no sea un plano, sino que haya cortes por medio etc, al pulsar la \"x\" hay que seleccionar \"only faces\" y ya se hará el corte correctamente.
- Adjuntos
-
- Corte ortogonal.jpg
- (317.76 KiB) No descargado aún
-
- Corte perspectiva.jpg
- (280.23 KiB) No descargado aún