ayuda..novata desde hace tiempo...
ayuda..novata desde hace tiempo...
hola me encantaria sber mucho en blender , llevo mucho tiempo q le pico pero nada me sale. tengo muchos proyectos a medias.. me emociono, me la paso todo el dia en blender veo videos leo tutoriales leo lo q preguntan en foros aprendo y nomas no doy.. ahorita tengo el problema: quiero hacer una cabaña pero por q al poner textura en un sofa cama solo a la base, la selecciono y supuestamente aplico textura y le doy render y nada, y luego despues aparecio en la base y las paredes y bien opaca apenas y si se mira, aparte e visto videos donde lo q se va haciendo se ve en el area de trabajo y yo solamente cuando le doy render veo... no me quiero dar por vencia, me encanta...
- Adjuntos
-
- render.png
- (211.76 KiB) No descargado aún
Re: ayuda..novata desde hace tiempo...
hola que tal.
no se te a ocurrido cambiar de lugar el sofá???
dice que es de mala suerte estar debajo de unas escaleras xD
lo que se me ocurre es que todos tus objetos sean parte de una misma malla.
intenta separarlas y después de que hagas esto intenta texturizar tus objetos con técnicas de UV
saludos y buena suerte :)
Pd:saludotes... :hammer:
no se te a ocurrido cambiar de lugar el sofá???
dice que es de mala suerte estar debajo de unas escaleras xD
lo que se me ocurre es que todos tus objetos sean parte de una misma malla.
intenta separarlas y después de que hagas esto intenta texturizar tus objetos con técnicas de UV
saludos y buena suerte :)
Pd:saludotes... :hammer:
メ
ル
|
ク
リ
|
ル
|
ク
リ
|
Re: ayuda..novata desde hace tiempo...
Hola, para ver tu avance en materiales y texturas puedes usar el modo de texturas, este lo cambias en la barra de abajo del visor 3D y junto a donde cambias entre Edit mode, Object Mode, etc, en ese comboBox encontrarás el modo de solid, wireframe(entre estos dos cambias con Z), texture y bounding box, si utilizas cycles o algún otro script externo quizás veas más opciones.
Veo que tu textura se ve estirada, para remediar eso cambia el mapping projection a cube, esa opción lo encuentras en el área de texture junto a materiales(en caso de que trabajes con blender 2.5 o mayor, que por el color del cielo veo que sí).
También veo que tu textura se ve como blanca y muy opaca, en este post se trató ese tema de colores con la textura:
http://www.g-blender.org/modules/newbb/ ... 4&forum=15
No te des por vencida, poco a poco irás aprendiendo, y pregunta, pregunta mucho, aunque parezca algo tonto tu problema y muy simple siempre pregunta
Veo que tu textura se ve estirada, para remediar eso cambia el mapping projection a cube, esa opción lo encuentras en el área de texture junto a materiales(en caso de que trabajes con blender 2.5 o mayor, que por el color del cielo veo que sí).
También veo que tu textura se ve como blanca y muy opaca, en este post se trató ese tema de colores con la textura:
http://www.g-blender.org/modules/newbb/ ... 4&forum=15
No te des por vencida, poco a poco irás aprendiendo, y pregunta, pregunta mucho, aunque parezca algo tonto tu problema y muy simple siempre pregunta
Chat IRC de la comunidad g-blender
http://webchat.freenode.net/?channels=g-blender
canal #g-blender
Otra forma de estar en contacto con la comunidad
http://webchat.freenode.net/?channels=g-blender
canal #g-blender
Otra forma de estar en contacto con la comunidad
Re: ayuda..novata desde hace tiempo...
jaja gracias vere q puedo hacer por q e leido sobre mapping uv y no e entendido bien como funciona eso de dasarmar el objeto, no se q partes seleccionar para q se desenvuelva como se deba.. muchas gracias
Re: ayuda..novata desde hace tiempo...
pues creo q se veria feo el espacio abajo de los escalones, gracias.
e leido y tengo tutoriales sobre mapping uv pero se me hace dificil realmente no e entendido come es q se debe desarmar! no se en q consiste o q lados se deben seleccionar para desarmar, aunq tengo q aprenser por q hay cosas q de plano si se ven mucho mejor con uv. gracias de nuevo
e leido y tengo tutoriales sobre mapping uv pero se me hace dificil realmente no e entendido come es q se debe desarmar! no se en q consiste o q lados se deben seleccionar para desarmar, aunq tengo q aprenser por q hay cosas q de plano si se ven mucho mejor con uv. gracias de nuevo
Re: ayuda..novata desde hace tiempo...
D4rB gracias seguro q arreglare mi ventana principal y bueno gracias por el link. siempre antes de preguntar trato de buscar con los q ya han preguntado antes solo q esta vez ya no aye y me estrese jaja. y esq luego los buenones de blender veo q enojan y ofender por las preguntas tontas y faciles de novatos pero me trave a preguntar y seguro en otro atoron buscare ayuda q simpre habra quien diga 8aunque regañen) grax!
Re: ayuda..novata desde hace tiempo...
Puedes poner un plano debajo de las escaleras y le pones una puertesita, con eso parecerá alacena.
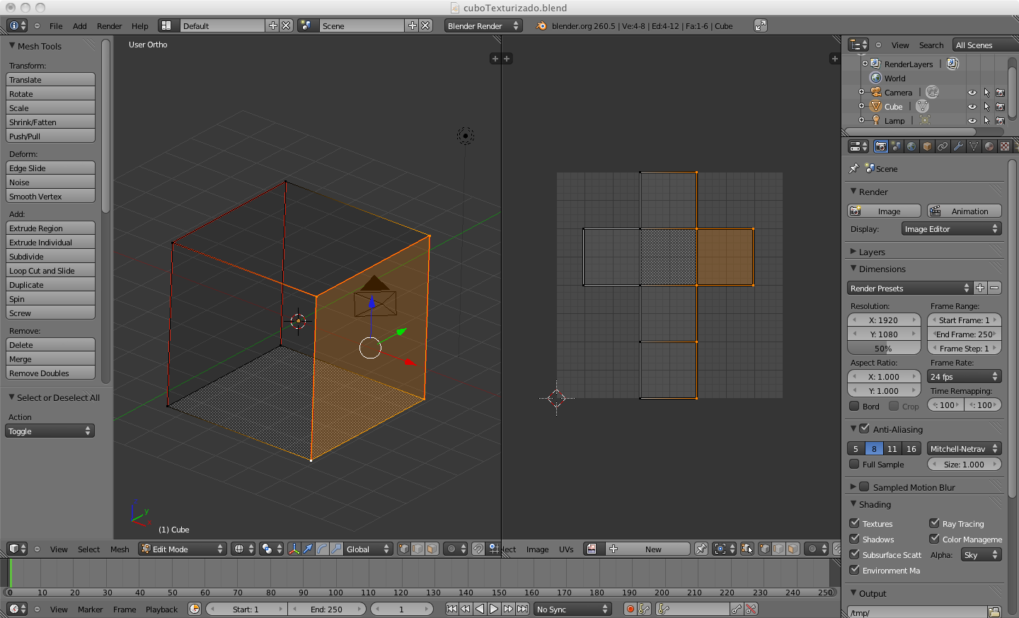
Para las UV\'s es muy fácil, ¿alguna vez has armado modelos de papel(como dados o conos para tomar agua)? deber recortar tu modelo por los bordes para \"aplanarlo\", como si fueras a hacer un molde para imprimir en una hoja y luego armarlo, ya que lo tienes así le puedes colocar una textura y tu controlar que parte de la textura queda en que parte del modelo, te adjunto un plano UV de un cubo.
Todos empezamos sin saber, así que es comprensible las preguntas de novatos, eh visto quien pregunte como mover un objeto en blender, y le respondieron de forma muy paciente :)
Para las UV\'s es muy fácil, ¿alguna vez has armado modelos de papel(como dados o conos para tomar agua)? deber recortar tu modelo por los bordes para \"aplanarlo\", como si fueras a hacer un molde para imprimir en una hoja y luego armarlo, ya que lo tienes así le puedes colocar una textura y tu controlar que parte de la textura queda en que parte del modelo, te adjunto un plano UV de un cubo.
Todos empezamos sin saber, así que es comprensible las preguntas de novatos, eh visto quien pregunte como mover un objeto en blender, y le respondieron de forma muy paciente :)
- Adjuntos
-
- uv.png
- (221.29 KiB) No descargado aún
Chat IRC de la comunidad g-blender
http://webchat.freenode.net/?channels=g-blender
canal #g-blender
Otra forma de estar en contacto con la comunidad
http://webchat.freenode.net/?channels=g-blender
canal #g-blender
Otra forma de estar en contacto con la comunidad
Re: ayuda..novata desde hace tiempo...
gracias, buena idea. oye apenas voy a intentar lo q me has dicho pero is objutos son independientes los fui agregando cuando los otros los tenia en modo objeto, la escalera ya tiene su propia textura diferente pero se ve igual. orita checo y ya veo q tal keda.
Re: ayuda..novata desde hace tiempo...
Quizás simplemente tienen el mismo material, selecciona un objeto y entra en modo edición, si los demás entran en ese modo también hay que separarlos, o poner distintos materiales a cada uno
Chat IRC de la comunidad g-blender
http://webchat.freenode.net/?channels=g-blender
canal #g-blender
Otra forma de estar en contacto con la comunidad
http://webchat.freenode.net/?channels=g-blender
canal #g-blender
Otra forma de estar en contacto con la comunidad
-
replicante
- Mensajes: 53
- Registrado: Mié Jun 02, 2010 9:53 am
- Nombre:
Re: ayuda..novata desde hace tiempo...
te envie unos mps, por si te interesa ayuda en remoto
Re: ayuda..novata desde hace tiempo...
Hola espero que hayas solucionado el tema del sofá rebelde jeje y como dicen muchos acá la unica manera de aprender es preguntar, tienes totalmente confianza ya que esto es un foro y de eso se trata de encontrar soluciones a los problemas por mas pequeñitos que sean, estaria encantado de ayudarte cada que necesites algo, te dejo mi correo para cuando necesites ayuda, no dudes en preguntarme y ademas si necesitas tutoriales o lo que sea te los puedo facilitar, te espero fran.garcia1984@hotmail.com
[size=medium][color=000099]cyberjoda[/color][/size] :diablo: buscador
Re: ayuda..novata desde hace tiempo...
No, es mejor que la ayuda se quede en el foro, asi todos tendremos acceso para futuras dudas, y referencias
Chat IRC de la comunidad g-blender
http://webchat.freenode.net/?channels=g-blender
canal #g-blender
Otra forma de estar en contacto con la comunidad
http://webchat.freenode.net/?channels=g-blender
canal #g-blender
Otra forma de estar en contacto con la comunidad
-
replicante
- Mensajes: 53
- Registrado: Mié Jun 02, 2010 9:53 am
- Nombre:
Re: ayuda..novata desde hace tiempo...
si no digo que no, pero si lo que tiene es un problema de texturas, y ya a visto video tutoriales y aun no lo entiende, a veces lo mejor es enseñarle de manera practica, por eso le ofreci enseñarselo en remoto con el TW y de esta manera una vez sepa texturizar el sofa, sabra hacerlo con todo
Re: ayuda..novata desde hace tiempo...
Y si haces un videotutorial? Yo hice un tutorial de UV\'s escrito que está aquí en el área de tutoriales(algo escondido), sería bueno complementarlo con uno en video.
Chat IRC de la comunidad g-blender
http://webchat.freenode.net/?channels=g-blender
canal #g-blender
Otra forma de estar en contacto con la comunidad
http://webchat.freenode.net/?channels=g-blender
canal #g-blender
Otra forma de estar en contacto con la comunidad